Nextcloud technische architectuur
(
)
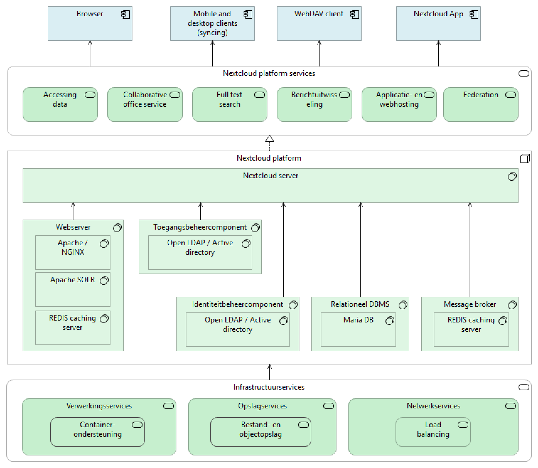
De services geleverd door Nextcloud en de onderliggende technologiecomponenten.
Nextcloud platform
Relationeel DBMS
Maria DB
Message broker
REDIS caching server
Nextcloud server
Webserver
Apache / NGINX
REDIS caching server
Apache SOLR
Identiteitbeheercomponent
Open LDAP / Active directory
Toegangsbeheercomponent
Open LDAP / Active directory
Nextcloud platform services
Federation
Collaborative office service
Accessing data
Berichtuitwisseling
Full text search
Applicatie- en webhosting
Nextcloud App
Infrastructuurservices
Opslagservices
Bestand- en objectopslag
Netwerkservices
Load balancing
Verwerkingsservices
Container-ondersteuning
Mobile and desktop clients (syncing)
Browser
WebDAV client
(Referentiecomponent)
Nextcloud platform
Relationeel DBMS
Nextcloud platform
Toegangsbeheercomponent
Nextcloud platform
Webserver
Nextcloud platform
Identiteitbeheercomponent
Nextcloud platform
Nextcloud server
Nextcloud platform
Nextcloud platform services
Nextcloud platform
Message broker
Relationeel DBMS
Nextcloud server
Maria DB
Relationeel DBMS
Message broker
Nextcloud server
REDIS caching server
Message broker
Webserver
Nextcloud server
Apache / NGINX
Webserver
REDIS caching server
Webserver
Apache SOLR
Webserver
Identiteitbeheercomponent
Nextcloud server
Open LDAP / Active directory
Identiteitbeheercomponent
Toegangsbeheercomponent
Nextcloud server
Open LDAP / Active directory
Toegangsbeheercomponent
Nextcloud platform services
WebDAV client
Nextcloud platform services
Accessing data
Nextcloud platform services
Full text search
Nextcloud platform services
Browser
Nextcloud platform services
Federation
Nextcloud platform services
Nextcloud App
Nextcloud platform services
Berichtuitwisseling
Nextcloud platform services
Applicatie- en webhosting
Nextcloud platform services
Collaborative office service
Nextcloud platform services
Mobile and desktop clients (syncing)
Infrastructuurservices
Nextcloud platform