Softwarecatalogus modellering AMEFF-export ()
Softwarecatalogus modellering AMEFF-export
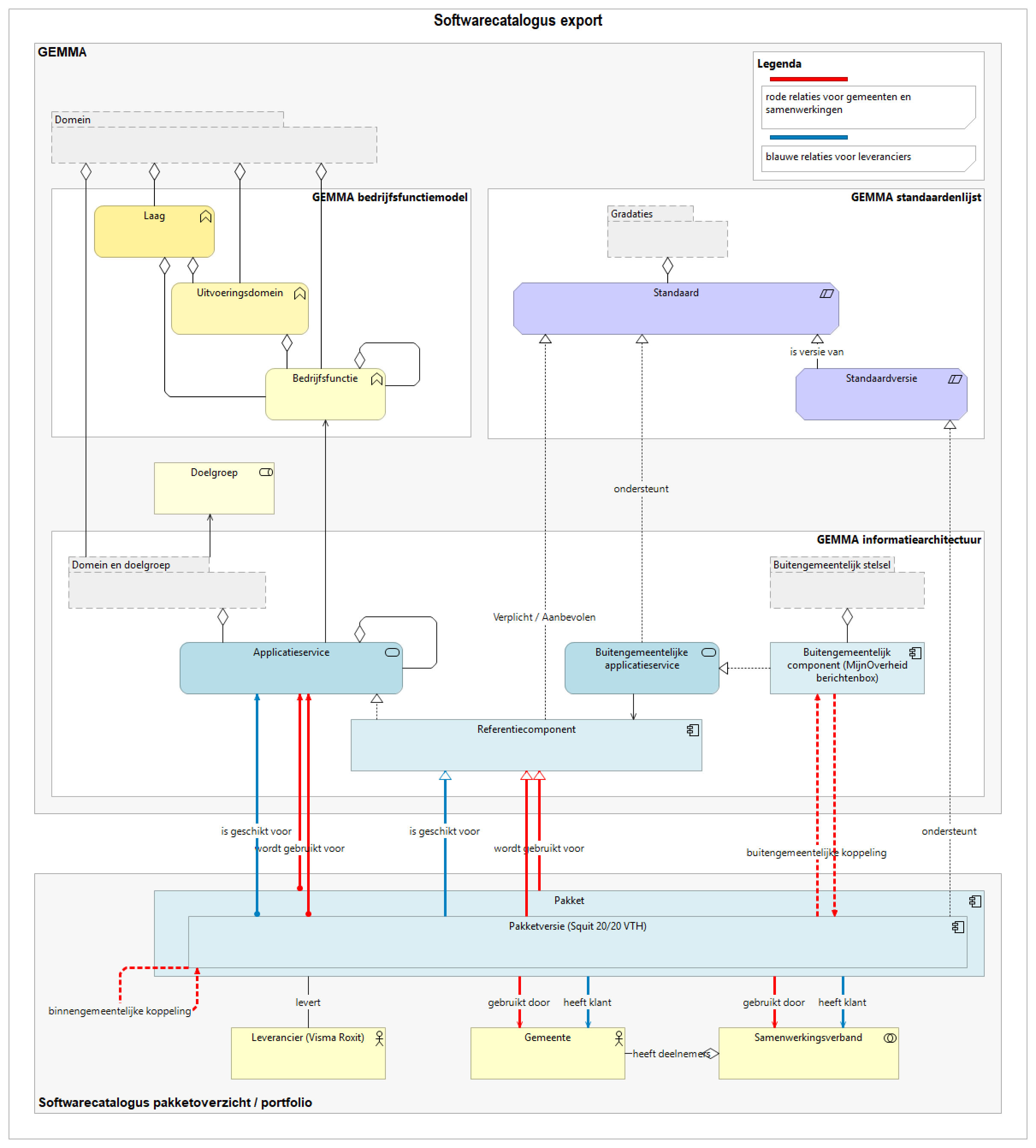
Toelichting
Object ID
Publiceren
Domein Domein en doelgroep
Domein Uitvoeringsdomein
Domein Laag
Domein Bedrijfsfunctie
Laag Uitvoeringsdomein
Laag Bedrijfsfunctie
Uitvoeringsdomein Bedrijfsfunctie
Bedrijfsfunctie Bedrijfsfunctie
Buitengemeentelijk component (MijnOverheid berichtenbox) Buitengemeentelijke applicatieservice
Buitengemeentelijk component (MijnOverheid berichtenbox) Pakketversie (Squit 20/20 VTH)
Verplicht / Aanbevolen Referentiecomponent Standaard
Referentiecomponent Applicatieservice
Domein en doelgroep Applicatieservice
Domein en doelgroep Doelgroep
ondersteunt Buitengemeentelijke applicatieservice Standaard
Buitengemeentelijke applicatieservice Referentiecomponent
Applicatieservice Bedrijfsfunctie
Applicatieservice Applicatieservice
Buitengemeentelijk stelsel Buitengemeentelijk component (MijnOverheid berichtenbox)
is versie van Standaardversie Standaard
Gradaties Standaard
levert Leverancier (Visma Roxit) Pakket
gebruikt door Pakket Gemeente
wordt gebruikt voor Pakket Referentiecomponent
wordt gebruikt voor Pakket Applicatieservice
heeft klant Pakket Samenwerkingsverband
heeft klant Pakket Gemeente
gebruikt door Pakket Samenwerkingsverband
heeft versie Pakket Pakketversie (Squit 20/20 VTH)
ondersteunt Pakketversie (Squit 20/20 VTH) Standaardversie
is geschikt voor Pakketversie (Squit 20/20 VTH) Referentiecomponent
buitengemeentelijke koppeling Pakketversie (Squit 20/20 VTH) Buitengemeentelijk component (MijnOverheid berichtenbox)
wordt gebruikt voor Pakketversie (Squit 20/20 VTH) Applicatieservice
binnengemeentelijke koppeling Pakketversie (Squit 20/20 VTH) Pakketversie (Squit 20/20 VTH)
is geschikt voor Pakketversie (Squit 20/20 VTH) Applicatieservice
wordt gebruikt voor Pakketversie (Squit 20/20 VTH) Referentiecomponent
heeft deelnemers Samenwerkingsverband Gemeente