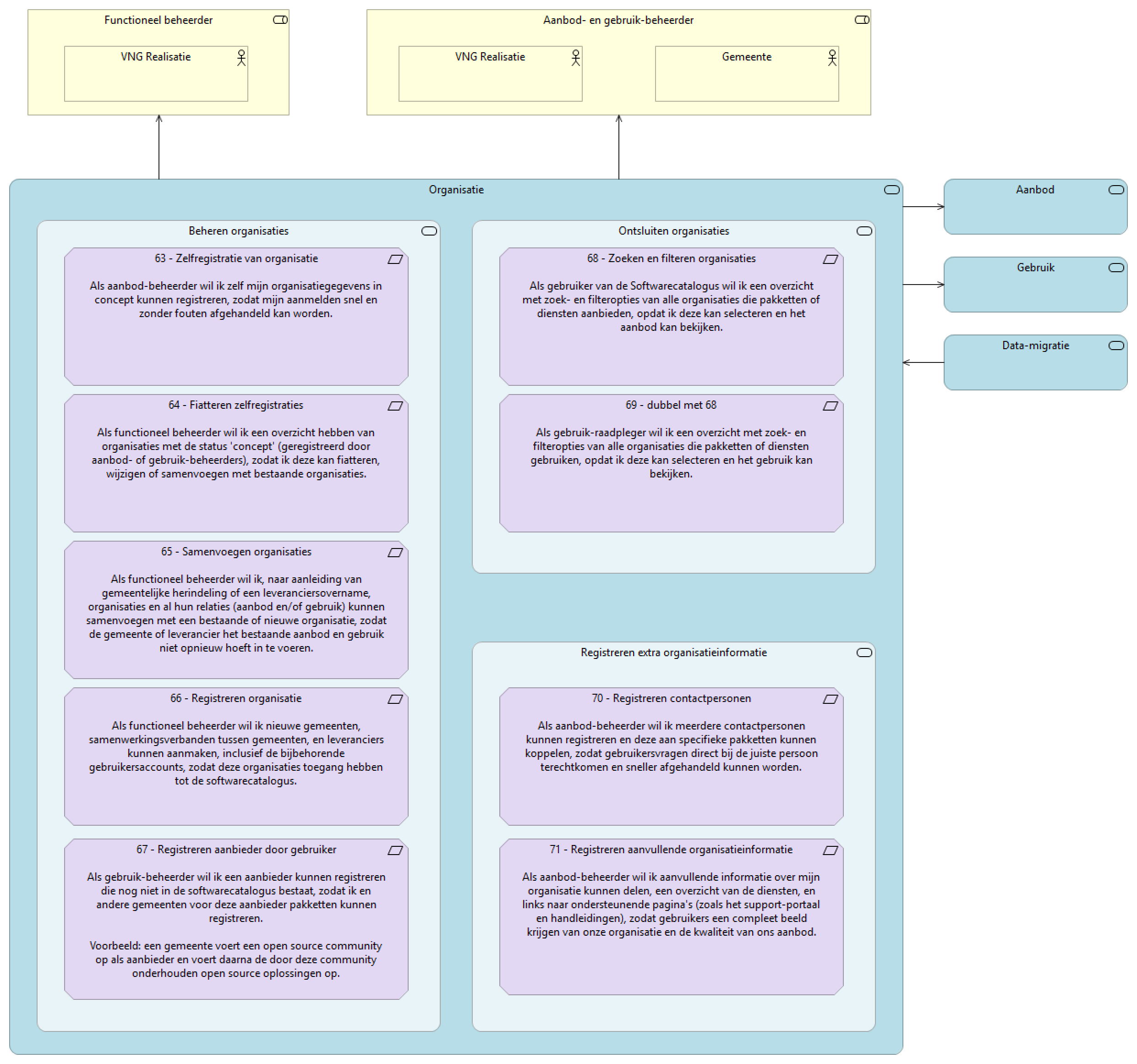
Organisatie
(
)
Object ID
3c8c0359-98ad-4a20-a02b-698d46a2c22c
Organisatie
Registreren extra organisatieinformatie
Registreren contactpersonen
Registreren aanvullende organisatieinformatie
Ontsluiten organisaties
Zoeken en filteren organisaties
dubbel met 68
Beheren organisaties
Zelfregistratie van organisatie
Fiatteren zelfregistraties
Samenvoegen organisaties
Registreren organisatie
Registreren aanbieder door gebruiker
Gebruik
Aanbod
Functioneel beheerder
VNG Realisatie
Aanbod- en gebruik-beheerder
Gemeente
VNG Realisatie
Data-migratie
Organisatie
Gebruik
Organisatie
Beheren organisaties
Organisatie
Aanbod- en gebruik-beheerder
Organisatie
Registreren extra organisatieinformatie
Organisatie
Functioneel beheerder
Organisatie
Ontsluiten organisaties
Organisatie
Aanbod
Registreren extra organisatieinformatie
Registreren aanvullende organisatieinformatie
Registreren extra organisatieinformatie
Registreren contactpersonen
Ontsluiten organisaties
dubbel met 68
Ontsluiten organisaties
Zoeken en filteren organisaties
Beheren organisaties
Registreren organisatie
Beheren organisaties
Registreren aanbieder door gebruiker
Beheren organisaties
Fiatteren zelfregistraties
Beheren organisaties
Zelfregistratie van organisatie
Beheren organisaties
Samenvoegen organisaties
VNG Realisatie
Functioneel beheerder
Gemeente
Aanbod- en gebruik-beheerder
VNG Realisatie
Aanbod- en gebruik-beheerder
Data-migratie
Organisatie