Gebruikers en eigenaren uitzoekview
(
)
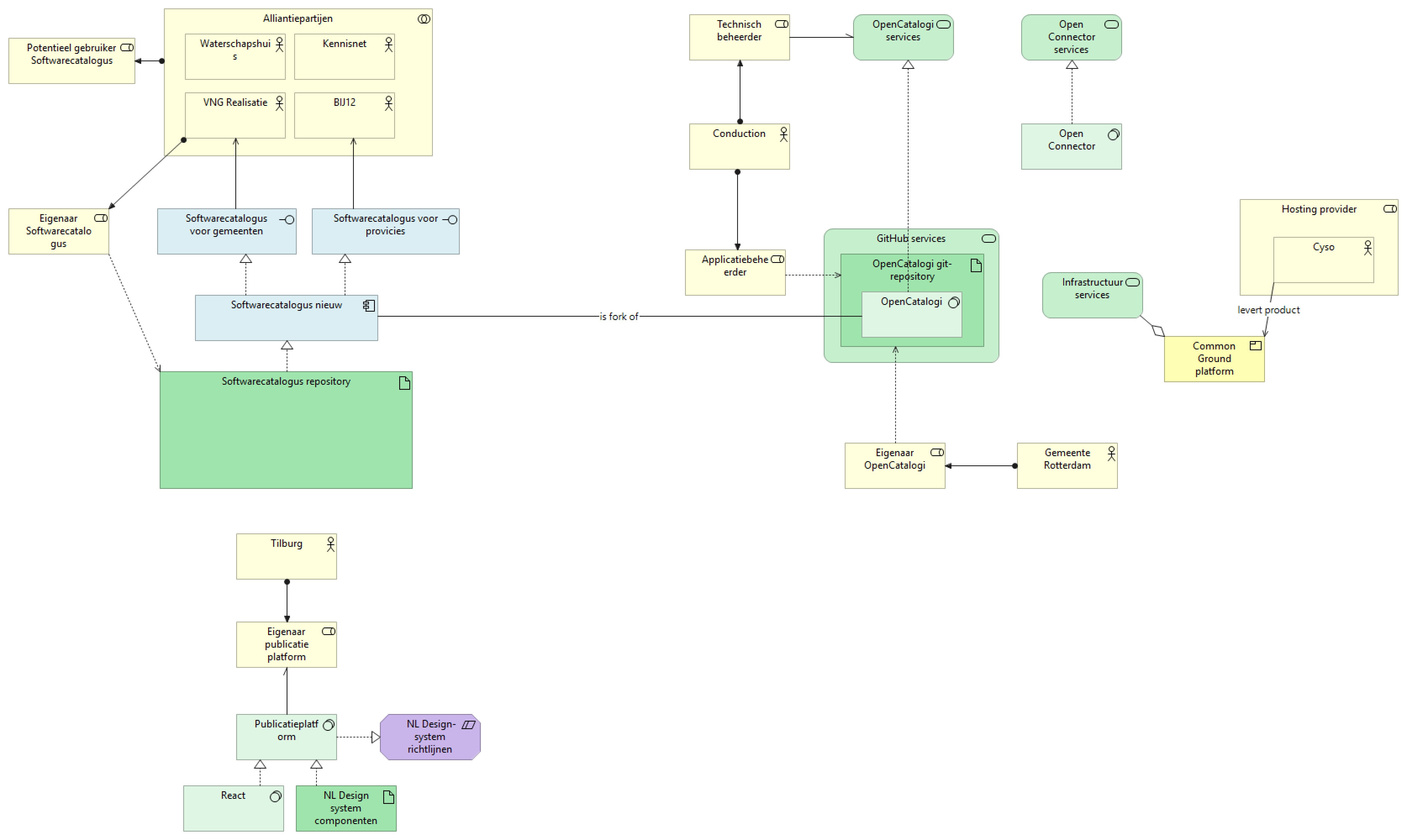
Verdeling van eigenaarschap en verantwoordelijkheiden voor de Softwarecatalogus en gebruikte services
Publicatieplatform
NL Design-system richtlijnen
Tilburg
Eigenaar publicatie platform
Alliantiepartijen
VNG Realisatie
Kennisnet
BIJ12
Waterschapshuis
Potentieel gebruiker Softwarecatalogus
Softwarecatalogus voor gemeenten
Softwarecatalogus voor provicies
NL Design system componenten
Open Connector services
Eigenaar OpenCatalogi
Gemeente Rotterdam
Hosting provider
Cyso
Technisch beheerder
Common Ground platform
Open Connector
OpenCatalogi services
Conduction
Applicatiebeheerder
React
GitHub services
OpenCatalogi git-repository
OpenCatalogi
Infrastructuurservices
Eigenaar Softwarecatalogus
Softwarecatalogus repository
Softwarecatalogus nieuw
Publicatieplatform
NL Design-system richtlijnen
Publicatieplatform
Eigenaar publicatie platform
Tilburg
Eigenaar publicatie platform
Alliantiepartijen
Potentieel gebruiker Softwarecatalogus
Alliantiepartijen
BIJ12
Alliantiepartijen
VNG Realisatie
Alliantiepartijen
Kennisnet
Alliantiepartijen
Waterschapshuis
VNG Realisatie
Eigenaar Softwarecatalogus
Softwarecatalogus voor gemeenten
VNG Realisatie
Softwarecatalogus voor provicies
BIJ12
NL Design system componenten
Publicatieplatform
Eigenaar OpenCatalogi
OpenCatalogi git-repository
Gemeente Rotterdam
Eigenaar OpenCatalogi
levert product
Cyso
Common Ground platform
Cyso
Hosting provider
Technisch beheerder
OpenCatalogi services
Common Ground platform
Infrastructuurservices
Open Connector
Open Connector services
Conduction
Applicatiebeheerder
Conduction
Technisch beheerder
Applicatiebeheerder
OpenCatalogi git-repository
React
Publicatieplatform
GitHub services
OpenCatalogi git-repository
OpenCatalogi git-repository
OpenCatalogi
OpenCatalogi
OpenCatalogi services
Eigenaar Softwarecatalogus
Softwarecatalogus repository
Softwarecatalogus repository
Softwarecatalogus nieuw
Softwarecatalogus nieuw
Softwarecatalogus voor gemeenten
is fork of
Softwarecatalogus nieuw
OpenCatalogi
Softwarecatalogus nieuw
Softwarecatalogus voor provicies