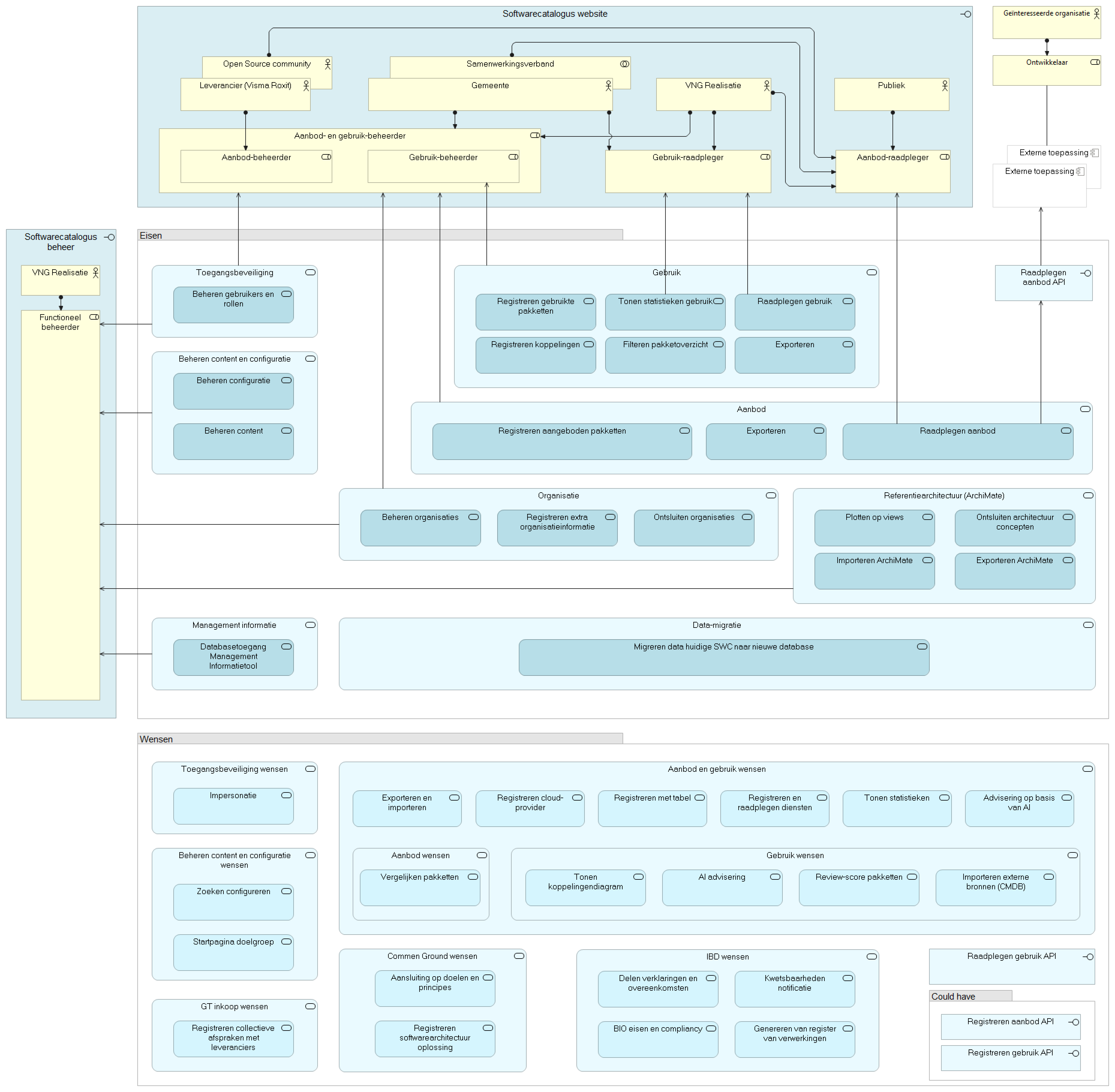
Softwarecatalogus Pakket van Eisen
(
)
Overzicht van eisen en wensen voor vernieuwing Softwarecatalogus
Object ID
565e6ea7-436a-4d07-824e-f556a9a8db14
Publiceren
GEMMA Online en redactie
Eisen
Data-migratie
Migreren data huidige SWC naar nieuwe database
Aanbod
Raadplegen aanbod
Registreren aangeboden pakketten
Exporteren
Gebruik
Filteren pakketoverzicht
Raadplegen gebruik
Registreren gebruikte pakketten
Registreren koppelingen
Tonen statistieken gebruik
Exporteren
Management informatie
Databasetoegang Management Informatietool
Organisatie
Beheren organisaties
Ontsluiten organisaties
Registreren extra organisatieinformatie
Referentiearchitectuur (ArchiMate)
Exporteren ArchiMate
Importeren ArchiMate
Ontsluiten architectuur concepten
Plotten op views
Beheren content en configuratie
Beheren configuratie
Beheren content
Toegangsbeveiliging
Beheren gebruikers en rollen
Raadplegen aanbod API
Wensen
Toegangsbeveiliging wensen
Impersonatie
Aanbod en gebruik wensen
Registreren en raadplegen diensten
Registreren met tabel
Tonen statistieken
Advisering op basis van AI
Exporteren en importeren
Gebruik wensen
Tonen koppelingendiagram
Review-score pakketten
AI advisering
Importeren externe bronnen (CMDB)
Aanbod wensen
Vergelijken pakketten
Registreren cloud-provider
IBD wensen
BIO eisen en compliancy
Delen verklaringen en overeenkomsten
Genereren van register van verwerkingen
Kwetsbaarheden notificatie
Beheren content en configuratie wensen
Zoeken configureren
Startpagina doelgroep
Commen Ground wensen
Aansluiting op doelen en principes
Registreren softwarearchitectuur oplossing
GT inkoop wensen
Registreren collectieve afspraken met leveranciers
Raadplegen gebruik API
Could have
Registreren gebruik API
Registreren aanbod API
Softwarecatalogus beheer
VNG Realisatie
Functioneel beheerder
Softwarecatalogus website
Aanbod- en gebruik-beheerder
Aanbod-beheerder
Gebruik-beheerder
Gebruik-raadpleger
Aanbod-raadpleger
Samenwerkingsverband
Gemeente
Open Source community
Leverancier (Visma Roxit)
VNG Realisatie
Publiek
Externe toepassing
Externe toepassing
Geïnteresseerde organisatie
Ontwikkelaar
Data-migratie
Migreren data huidige SWC naar nieuwe database
Aanbod
Exporteren
Aanbod
Registreren aangeboden pakketten
Aanbod
Raadplegen aanbod
Aanbod
Aanbod- en gebruik-beheerder
Raadplegen aanbod
Aanbod-raadpleger
Raadplegen aanbod
Raadplegen aanbod API
Gebruik
Tonen statistieken gebruik
Gebruik
Gebruik-beheerder
Gebruik
Registreren koppelingen
Gebruik
Registreren gebruikte pakketten
Gebruik
Raadplegen gebruik
Gebruik
Exporteren
Gebruik
Filteren pakketoverzicht
Raadplegen gebruik
Gebruik-raadpleger
Tonen statistieken gebruik
Gebruik-raadpleger
Management informatie
Functioneel beheerder
Management informatie
Databasetoegang Management Informatietool
Organisatie
Functioneel beheerder
Organisatie
Aanbod- en gebruik-beheerder
Organisatie
Registreren extra organisatieinformatie
Organisatie
Ontsluiten organisaties
Organisatie
Beheren organisaties
Referentiearchitectuur (ArchiMate)
Ontsluiten architectuur concepten
Referentiearchitectuur (ArchiMate)
Plotten op views
Referentiearchitectuur (ArchiMate)
Exporteren ArchiMate
Referentiearchitectuur (ArchiMate)
Functioneel beheerder
Referentiearchitectuur (ArchiMate)
Importeren ArchiMate
Beheren content en configuratie
Functioneel beheerder
Beheren content en configuratie
Beheren content
Beheren content en configuratie
Beheren configuratie
Toegangsbeveiliging
Beheren gebruikers en rollen
Toegangsbeveiliging
Aanbod- en gebruik-beheerder
Toegangsbeveiliging
Functioneel beheerder
Raadplegen aanbod API
Externe toepassing
Toegangsbeveiliging wensen
Impersonatie
Aanbod en gebruik wensen
Registreren cloud-provider
Aanbod en gebruik wensen
Advisering op basis van AI
Aanbod en gebruik wensen
Registreren en raadplegen diensten
Aanbod en gebruik wensen
Gebruik wensen
Aanbod en gebruik wensen
Registreren met tabel
Aanbod en gebruik wensen
Aanbod wensen
Aanbod en gebruik wensen
Exporteren en importeren
Aanbod en gebruik wensen
Tonen statistieken
Gebruik wensen
Review-score pakketten
Gebruik wensen
Tonen koppelingendiagram
Gebruik wensen
Importeren externe bronnen (CMDB)
Gebruik wensen
AI advisering
Aanbod wensen
Vergelijken pakketten
IBD wensen
Genereren van register van verwerkingen
IBD wensen
BIO eisen en compliancy
IBD wensen
Delen verklaringen en overeenkomsten
IBD wensen
Kwetsbaarheden notificatie
Beheren content en configuratie wensen
Startpagina doelgroep
Beheren content en configuratie wensen
Zoeken configureren
Commen Ground wensen
Registreren softwarearchitectuur oplossing
Commen Ground wensen
Aansluiting op doelen en principes
GT inkoop wensen
Registreren collectieve afspraken met leveranciers
VNG Realisatie
Functioneel beheerder
Aanbod- en gebruik-beheerder
Aanbod-beheerder
Aanbod- en gebruik-beheerder
Gebruik-beheerder
Samenwerkingsverband
Aanbod-raadpleger
Gemeente
Gebruik-raadpleger
Gemeente
Aanbod- en gebruik-beheerder
Open Source community
Aanbod-raadpleger
Leverancier (Visma Roxit)
Aanbod-beheerder
VNG Realisatie
Aanbod-raadpleger
VNG Realisatie
Gebruik-raadpleger
VNG Realisatie
Aanbod- en gebruik-beheerder
Publiek
Aanbod-raadpleger
Externe toepassing
Ontwikkelaar
Geïnteresseerde organisatie
Ontwikkelaar