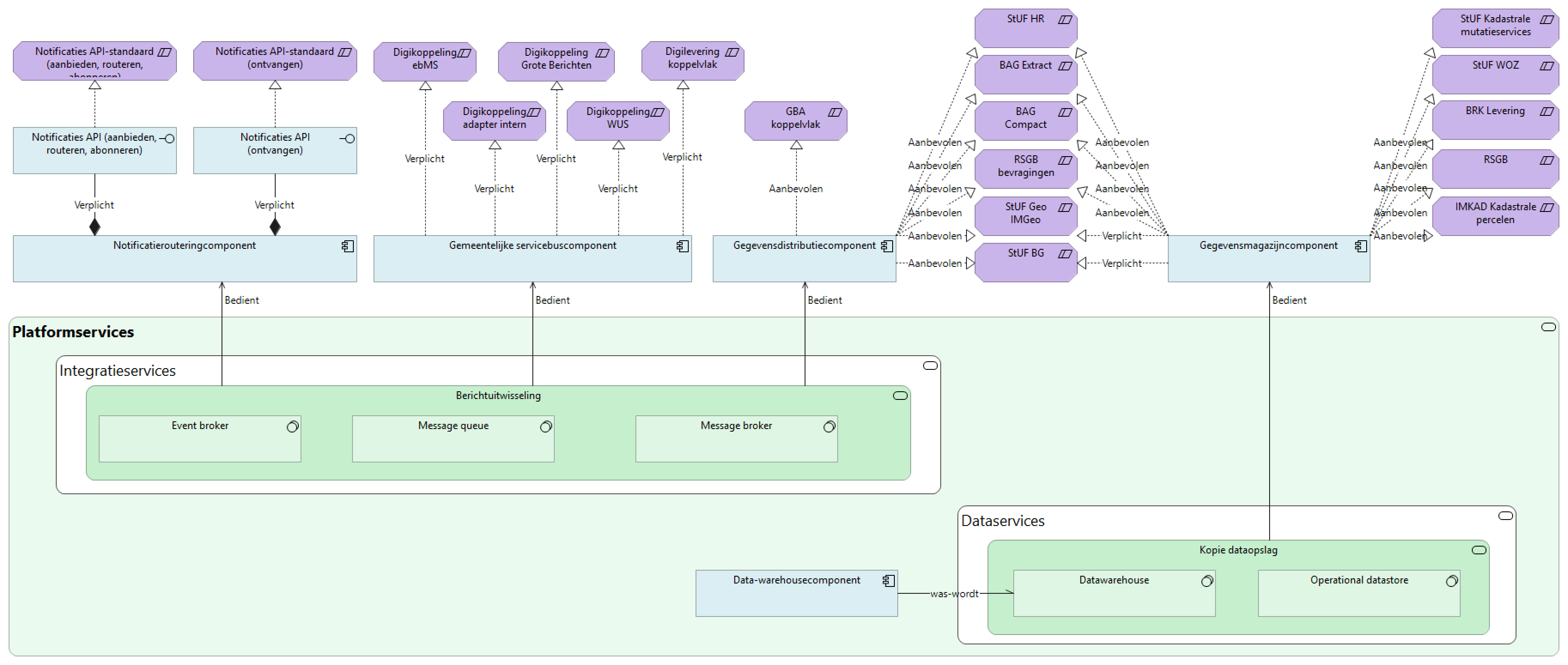
Ondersteuning van referentiecomponenten door technologiecomponenten
(
)
Toont hoe generieke technologiecomponenten gemeentelijke referentiecomponenten ondersteunen bij het realiseren van koppelingen volgens gemeentelijke en overheidsstandaarden.
Publiceren
GEMMA Online en redactie
Domein
Niet domeingebonden
Viewtype
Toelichting
Object ID
55fd7a4b-6159-4a5a-9297-79a488b09607
Gegevensmagazijncomponent
Gegevensdistributiecomponent
Notificatierouteringcomponent
Gemeentelijke servicebuscomponent
Platformservices
Dataservices
Kopie dataopslag
Operational datastore
Datawarehouse
Integratieservices
Berichtuitwisseling
Event broker
Message queue
Message broker
Data-warehousecomponent
Digikoppeling adapter intern
Digikoppeling ebMS
Digikoppeling Grote Berichten
Digikoppeling WUS
BAG Compact
BAG Extract
BRK Levering
Digilevering koppelvlak
IMKAD Kadastrale percelen
RSGB
RSGB bevragingen
StUF HR
StUF Kadastrale mutatieservices
StUF WOZ
StUF BG
StUF Geo IMGeo
Notificaties API (aanbieden, routeren, abonneren)
Notificaties API (ontvangen)
Notificaties API-standaard (aanbieden, routeren, abonneren)
Notificaties API-standaard (ontvangen)
GBA koppelvlak
Aanbevolen
Gegevensmagazijncomponent
RSGB
Aanbevolen
Gegevensmagazijncomponent
BAG Extract
Aanbevolen
Gegevensmagazijncomponent
StUF WOZ
Verplicht
Gegevensmagazijncomponent
StUF Geo IMGeo
Aanbevolen
Gegevensmagazijncomponent
BAG Compact
Aanbevolen
Gegevensmagazijncomponent
IMKAD Kadastrale percelen
Verplicht
Gegevensmagazijncomponent
StUF BG
Aanbevolen
Gegevensmagazijncomponent
BRK Levering
Aanbevolen
Gegevensmagazijncomponent
StUF Kadastrale mutatieservices
Aanbevolen
Gegevensmagazijncomponent
StUF HR
Aanbevolen
Gegevensmagazijncomponent
RSGB bevragingen
Aanbevolen
Gegevensdistributiecomponent
StUF BG
Aanbevolen
Gegevensdistributiecomponent
StUF Geo IMGeo
Aanbevolen
Gegevensdistributiecomponent
RSGB bevragingen
Aanbevolen
Gegevensdistributiecomponent
GBA koppelvlak
Aanbevolen
Gegevensdistributiecomponent
StUF HR
Aanbevolen
Gegevensdistributiecomponent
BAG Extract
Aanbevolen
Gegevensdistributiecomponent
BAG Compact
Verplicht
Notificatierouteringcomponent
Notificaties API (ontvangen)
Verplicht
Notificatierouteringcomponent
Notificaties API (aanbieden, routeren, abonneren)
Verplicht
Gemeentelijke servicebuscomponent
Digilevering koppelvlak
Verplicht
Gemeentelijke servicebuscomponent
Digikoppeling Grote Berichten
Verplicht
Gemeentelijke servicebuscomponent
Digikoppeling WUS
Verplicht
Gemeentelijke servicebuscomponent
Digikoppeling adapter intern
Verplicht
Gemeentelijke servicebuscomponent
Digikoppeling ebMS
Platformservices
Integratieservices
Platformservices
Dataservices
Dataservices
Kopie dataopslag
Bedient
Kopie dataopslag
Gegevensmagazijncomponent
Operational datastore
Kopie dataopslag
Datawarehouse
Kopie dataopslag
Integratieservices
Berichtuitwisseling
Bedient
Berichtuitwisseling
Gemeentelijke servicebuscomponent
Bedient
Berichtuitwisseling
Notificatierouteringcomponent
Bedient
Berichtuitwisseling
Gegevensdistributiecomponent
Event broker
Berichtuitwisseling
Message queue
Berichtuitwisseling
Message broker
Berichtuitwisseling
was-wordt
Data-warehousecomponent
Datawarehouse
Notificaties API (aanbieden, routeren, abonneren)
Notificaties API-standaard (aanbieden, routeren, abonneren)
Notificaties API (ontvangen)
Notificaties API-standaard (ontvangen)