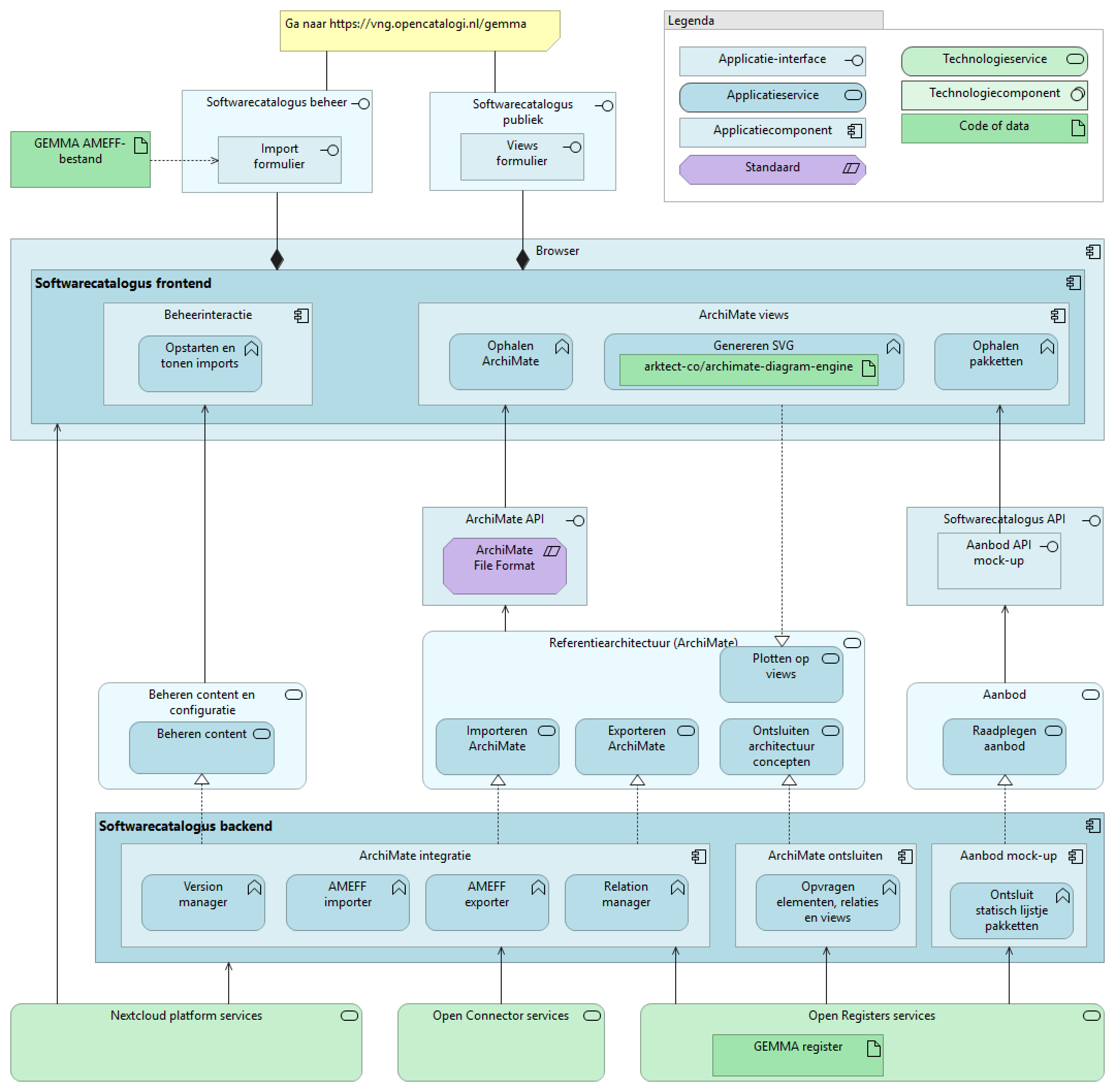
Applicatiearchitectuur epic referentiearchitectuur
(
)
Uitwerking van de realisatie van ArchiMate-functionaliteit in onderliggende services, componenten en functies
Softwarecatalogus backend
ArchiMate integratie
Version manager
Relation manager
AMEFF importer
AMEFF exporter
ArchiMate ontsluiten
Opvragen elementen, relaties en views
Aanbod mock-up
(Referentiecomponent)
Ontsluit statisch lijstje pakketten
ArchiMate API
ArchiMate File Format
GEMMA AMEFF-bestand
Legenda
Technologieservice
Technologiecomponent
Applicatie-interface
Applicatiecomponent
Applicatieservice
Code of data
Standaard
Nextcloud platform services
Softwarecatalogus API
Aanbod API mock-up
Browser
Softwarecatalogus frontend
ArchiMate views
Ophalen pakketten
Ophalen ArchiMate
Genereren SVG
arktect-co/archimate-diagram-engine
Beheerinteractie
(Referentiecomponent)
Opstarten en tonen imports
Open Connector services
Open Registers services
GEMMA register
Referentiearchitectuur (ArchiMate)
Exporteren ArchiMate
Importeren ArchiMate
Ontsluiten architectuur concepten
Plotten op views
Aanbod
Raadplegen aanbod
Softwarecatalogus beheer
Import formulier
Beheren content en configuratie
Beheren content
Softwarecatalogus publiek
Views formulier
Softwarecatalogus backend
ArchiMate integratie
Softwarecatalogus backend
Aanbod mock-up
Softwarecatalogus backend
ArchiMate ontsluiten
ArchiMate integratie
Version manager
ArchiMate integratie
Exporteren ArchiMate
ArchiMate integratie
AMEFF importer
ArchiMate integratie
Relation manager
ArchiMate integratie
Beheren content
ArchiMate integratie
Importeren ArchiMate
ArchiMate integratie
AMEFF exporter
ArchiMate ontsluiten
Ontsluiten architectuur concepten
ArchiMate ontsluiten
Opvragen elementen, relaties en views
Aanbod mock-up
Ontsluit statisch lijstje pakketten
Aanbod mock-up
Raadplegen aanbod
ArchiMate API
ArchiMate views
ArchiMate API
ArchiMate File Format
Nextcloud platform services
Softwarecatalogus backend
Nextcloud platform services
Softwarecatalogus frontend
Softwarecatalogus API
Aanbod API mock-up
Aanbod API mock-up
ArchiMate views
Browser
Softwarecatalogus frontend
Softwarecatalogus frontend
ArchiMate views
Softwarecatalogus frontend
Softwarecatalogus beheer
Softwarecatalogus frontend
Beheerinteractie
Softwarecatalogus frontend
Softwarecatalogus publiek
ArchiMate views
Genereren SVG
ArchiMate views
Ophalen pakketten
ArchiMate views
Plotten op views
ArchiMate views
Ophalen ArchiMate
Genereren SVG
arktect-co/archimate-diagram-engine
Beheerinteractie
Opstarten en tonen imports
Open Connector services
ArchiMate integratie
Open Registers services
GEMMA register
Open Registers services
Aanbod mock-up
Open Registers services
ArchiMate integratie
Open Registers services
ArchiMate ontsluiten
Referentiearchitectuur (ArchiMate)
Ontsluiten architectuur concepten
Referentiearchitectuur (ArchiMate)
ArchiMate API
Referentiearchitectuur (ArchiMate)
Plotten op views
Referentiearchitectuur (ArchiMate)
Exporteren ArchiMate
Referentiearchitectuur (ArchiMate)
Importeren ArchiMate
Aanbod
Raadplegen aanbod
Aanbod
Softwarecatalogus API
Import formulier
GEMMA AMEFF-bestand
Import formulier
Softwarecatalogus beheer
Beheren content en configuratie
Beheren content
Beheren content en configuratie
Beheerinteractie
Softwarecatalogus publiek
Views formulier