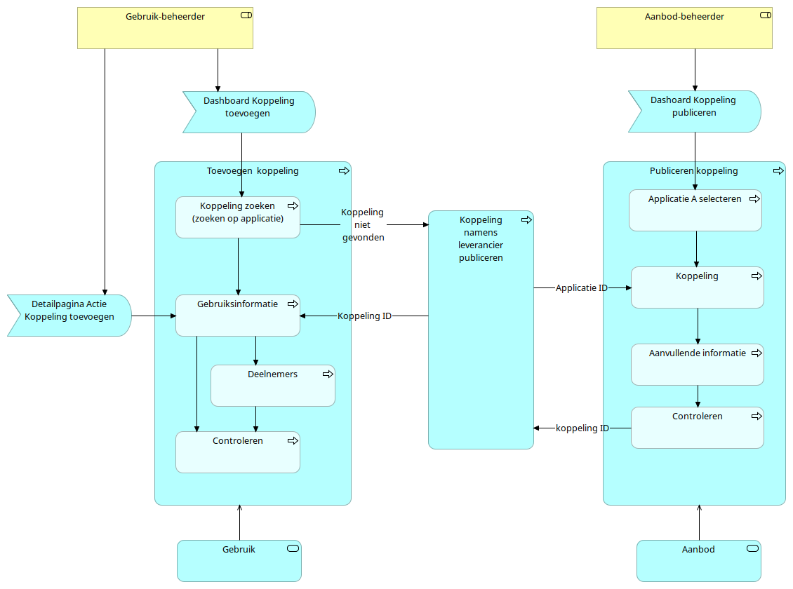
Wizard koppeling
(
)
Overzicht van eisen en wensen voor vernieuwing Softwarecatalogus
Object ID
565e6ea7-436a-4d07-824e-f556a9a8db14
Publiceren
GEMMA Online en redactie
Publiceren koppeling
Applicatie A selecteren
Controleren
Koppeling
Aanvullende informatie
Toevoegen koppeling
Koppeling zoeken (zoeken op applicatie)
Gebruiksinformatie
Deelnemers
Controleren
Aanbod
Dashoard Koppeling publiceren
Dashboard Koppeling toevoegen
Detailpagina Actie Koppeling toevoegen
Gebruik-beheerder
Aanbod-beheerder
Gebruik
Koppeling namens leverancier publiceren
Publiceren koppeling
Applicatie A selecteren
Publiceren koppeling
Controleren
Publiceren koppeling
Koppeling
Publiceren koppeling
Aanvullende informatie
Applicatie A selecteren
Koppeling
koppeling ID
Controleren
Koppeling namens leverancier publiceren
Koppeling
Aanvullende informatie
Aanvullende informatie
Controleren
Toevoegen koppeling
Koppeling zoeken (zoeken op applicatie)
Toevoegen koppeling
Gebruiksinformatie
Toevoegen koppeling
Deelnemers
Toevoegen koppeling
Controleren
Koppeling zoeken (zoeken op applicatie)
Gebruiksinformatie
Koppeling niet gevonden
Koppeling zoeken (zoeken op applicatie)
Koppeling namens leverancier publiceren
Gebruiksinformatie
Deelnemers
Gebruiksinformatie
Controleren
Deelnemers
Controleren
Aanbod
Publiceren koppeling
Dashoard Koppeling publiceren
Applicatie A selecteren
Dashboard Koppeling toevoegen
Koppeling zoeken (zoeken op applicatie)
Detailpagina Actie Koppeling toevoegen
Gebruiksinformatie
Gebruik-beheerder
Dashboard Koppeling toevoegen
Gebruik-beheerder
Detailpagina Actie Koppeling toevoegen
Aanbod-beheerder
Dashoard Koppeling publiceren
Gebruik
Toevoegen koppeling
Koppeling ID
Koppeling namens leverancier publiceren
Gebruiksinformatie
Applicatie ID
Koppeling namens leverancier publiceren
Koppeling