Nextcloud technische architectuur detail
(
)
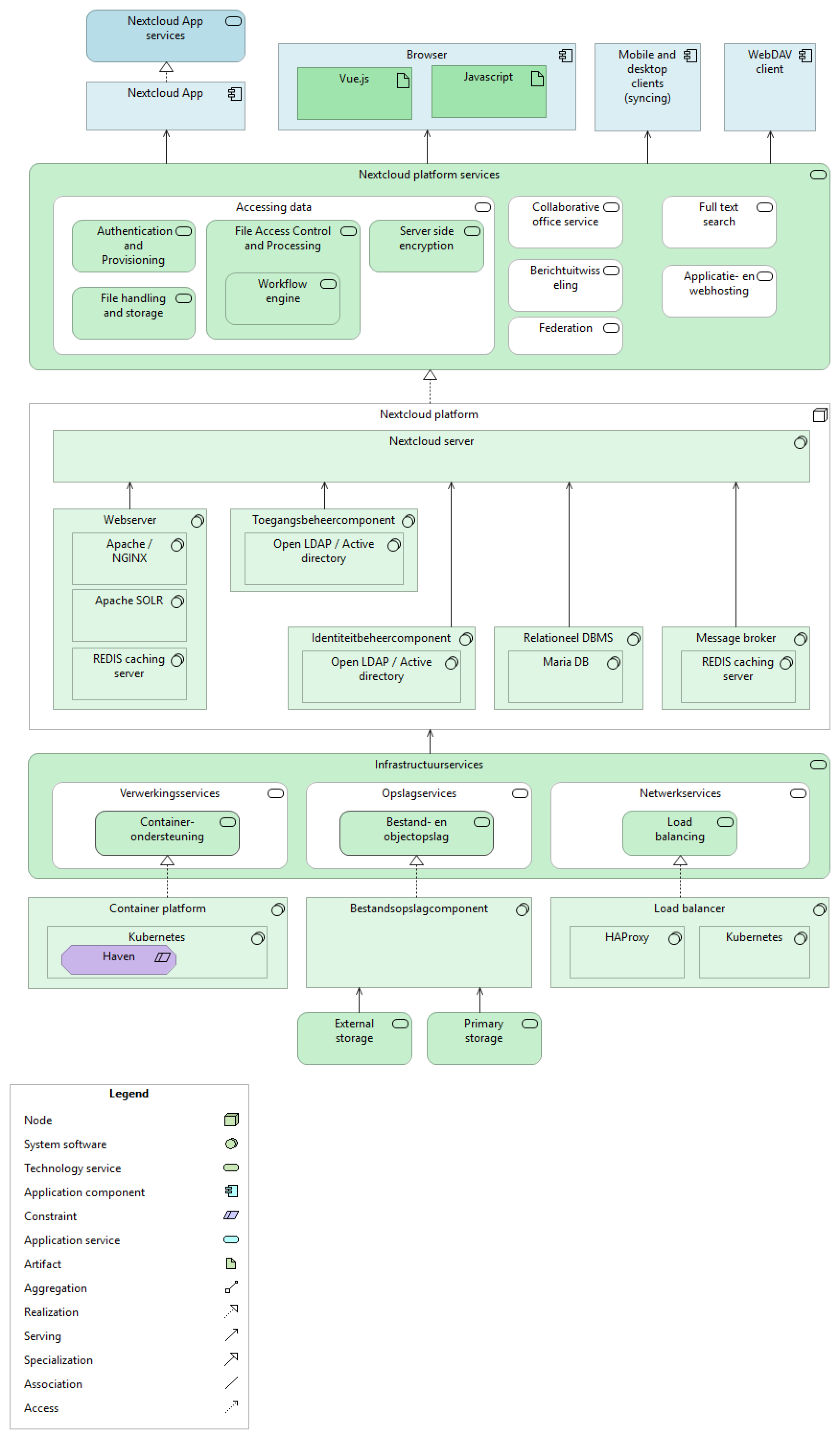
De services geleverd door Nextcloud en de onderliggende technologiecomponenten.
Nextcloud platform
Relationeel DBMS
Maria DB
Message broker
REDIS caching server
Nextcloud server
Webserver
Apache / NGINX
REDIS caching server
Apache SOLR
Identiteitbeheercomponent
Open LDAP / Active directory
Toegangsbeheercomponent
Open LDAP / Active directory
Nextcloud platform services
Federation
Collaborative office service
Accessing data
File handling and storage
Authentication and Provisioning
File Access Control and Processing
Workflow engine
Server side encryption
Berichtuitwisseling
Full text search
Applicatie- en webhosting
Nextcloud App
Container platform
Kubernetes
Haven
Infrastructuurservices
Opslagservices
Bestand- en objectopslag
Netwerkservices
Load balancing
Verwerkingsservices
Container-ondersteuning
Load balancer
HAProxy
Kubernetes
Bestandsopslagcomponent
Nextcloud App services
External storage
Primary storage
Mobile and desktop clients (syncing)
Browser
Vue.js
Javascript
WebDAV client
(Referentiecomponent)
Legend
Nextcloud platform
Identiteitbeheercomponent
Nextcloud platform
Nextcloud server
Nextcloud platform
Message broker
Nextcloud platform
Relationeel DBMS
Nextcloud platform
Toegangsbeheercomponent
Nextcloud platform
Webserver
Nextcloud platform
Nextcloud platform services
Relationeel DBMS
Nextcloud server
Maria DB
Relationeel DBMS
Message broker
Nextcloud server
REDIS caching server
Message broker
Webserver
Nextcloud server
Apache / NGINX
Webserver
REDIS caching server
Webserver
Apache SOLR
Webserver
Identiteitbeheercomponent
Nextcloud server
Open LDAP / Active directory
Identiteitbeheercomponent
Toegangsbeheercomponent
Nextcloud server
Open LDAP / Active directory
Toegangsbeheercomponent
Nextcloud platform services
Collaborative office service
Nextcloud platform services
Federation
Nextcloud platform services
Accessing data
Nextcloud platform services
Mobile and desktop clients (syncing)
Nextcloud platform services
Full text search
Nextcloud platform services
Browser
Nextcloud platform services
Applicatie- en webhosting
Nextcloud platform services
WebDAV client
Nextcloud platform services
Berichtuitwisseling
Nextcloud platform services
Nextcloud App
Accessing data
Authentication and Provisioning
Accessing data
Server side encryption
Accessing data
File handling and storage
Accessing data
File Access Control and Processing
File Access Control and Processing
Workflow engine
Nextcloud App
Nextcloud App services
Container platform
Container-ondersteuning
Kubernetes
Container platform
Kubernetes
Haven
Infrastructuurservices
Nextcloud platform
Load balancer
Load balancing
HAProxy
Load balancer
Kubernetes
Load balancer
Bestandsopslagcomponent
Bestand- en objectopslag
External storage
Bestandsopslagcomponent
Primary storage
Bestandsopslagcomponent
Browser
Vue.js
Browser
Javascript