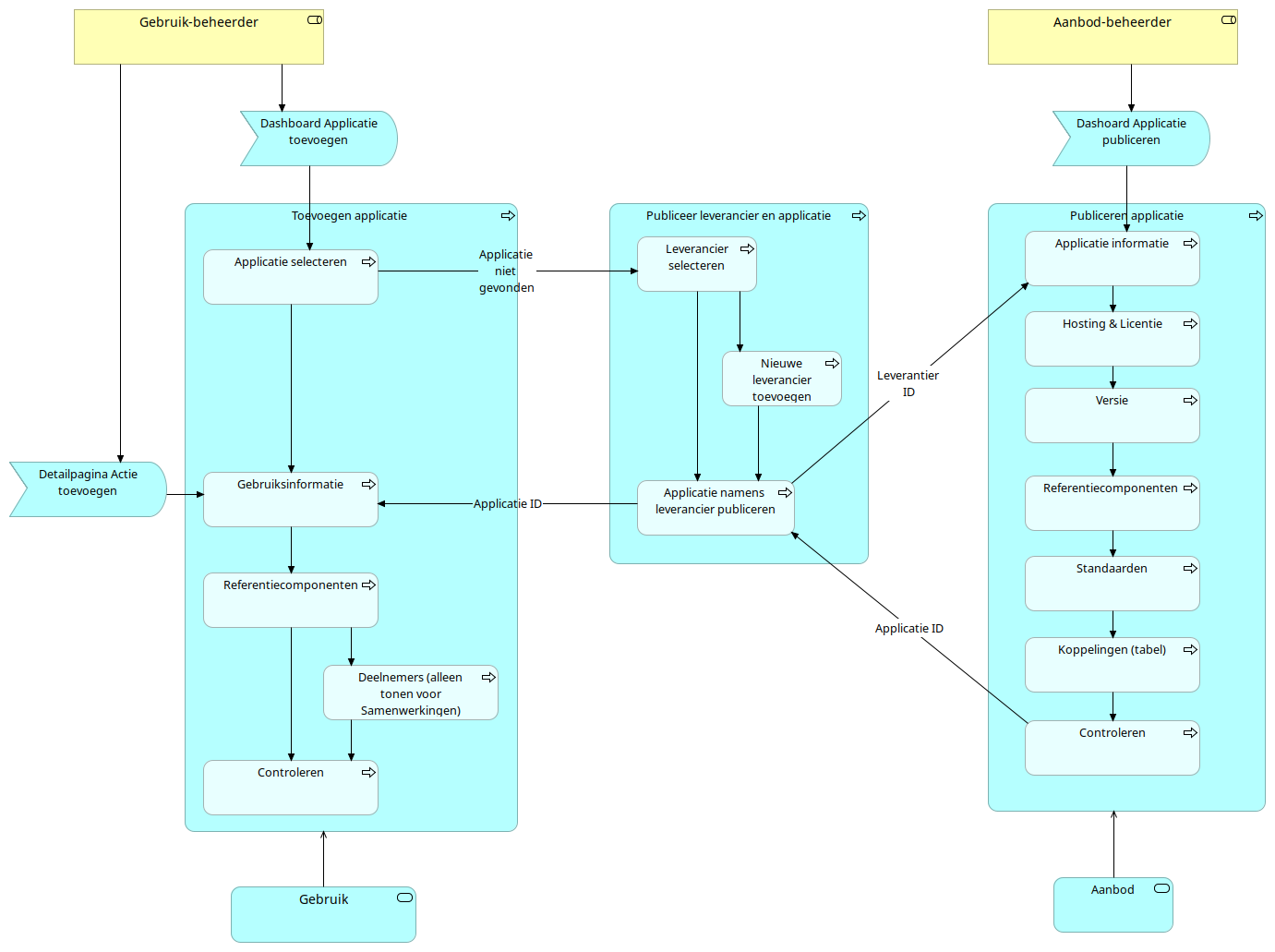
Wizard applicatie
(
)
Overzicht van eisen en wensen voor vernieuwing Softwarecatalogus
Object ID
565e6ea7-436a-4d07-824e-f556a9a8db14
Publiceren
GEMMA Online en redactie
Publiceren applicatie
Applicatie informatie
Controleren
Hosting & Licentie
Standaarden
Referentiecomponenten
Koppelingen (tabel)
Versie
Toevoegen applicatie
Applicatie selecteren
Gebruiksinformatie
Referentiecomponenten
Deelnemers (alleen tonen voor Samenwerkingen)
Controleren
Aanbod
Aanbod-beheerder
Gebruik-beheerder
Dashboard Applicatie toevoegen
Detailpagina Actie toevoegen
Gebruik
Dashoard Applicatie publiceren
Publiceer leverancier en applicatie
Leverancier selecteren
Nieuwe leverancier toevoegen
Applicatie namens leverancier publiceren
Publiceren applicatie
Referentiecomponenten
Publiceren applicatie
Standaarden
Publiceren applicatie
Applicatie informatie
Publiceren applicatie
Hosting & Licentie
Publiceren applicatie
Controleren
Publiceren applicatie
Koppelingen (tabel)
Publiceren applicatie
Versie
Applicatie informatie
Hosting & Licentie
Applicatie ID
Controleren
Applicatie namens leverancier publiceren
Hosting & Licentie
Versie
Standaarden
Koppelingen (tabel)
Referentiecomponenten
Standaarden
Koppelingen (tabel)
Controleren
Versie
Referentiecomponenten
Toevoegen applicatie
Applicatie selecteren
Toevoegen applicatie
Gebruiksinformatie
Toevoegen applicatie
Referentiecomponenten
Toevoegen applicatie
Deelnemers (alleen tonen voor Samenwerkingen)
Toevoegen applicatie
Controleren
Applicatie selecteren
Gebruiksinformatie
Applicatie niet gevonden
Applicatie selecteren
Leverancier selecteren
Gebruiksinformatie
Referentiecomponenten
Referentiecomponenten
Deelnemers (alleen tonen voor Samenwerkingen)
Referentiecomponenten
Controleren
Deelnemers (alleen tonen voor Samenwerkingen)
Controleren
Aanbod
Publiceren applicatie
Aanbod-beheerder
Dashoard Applicatie publiceren
Gebruik-beheerder
Dashboard Applicatie toevoegen
Gebruik-beheerder
Detailpagina Actie toevoegen
Dashboard Applicatie toevoegen
Applicatie selecteren
Detailpagina Actie toevoegen
Gebruiksinformatie
Gebruik
Toevoegen applicatie
Dashoard Applicatie publiceren
Applicatie informatie
Publiceer leverancier en applicatie
Nieuwe leverancier toevoegen
Publiceer leverancier en applicatie
Leverancier selecteren
Publiceer leverancier en applicatie
Applicatie namens leverancier publiceren
Leverancier selecteren
Publiceer leverancier en applicatie
Leverancier selecteren
Applicatie namens leverancier publiceren
Leverancier selecteren
Nieuwe leverancier toevoegen
Nieuwe leverancier toevoegen
Applicatie namens leverancier publiceren
Applicatie ID
Applicatie namens leverancier publiceren
Gebruiksinformatie
Leverantier ID
Applicatie namens leverancier publiceren
Applicatie informatie