AMEFF export epic aanbod ()
AMEFF export epic aanbod
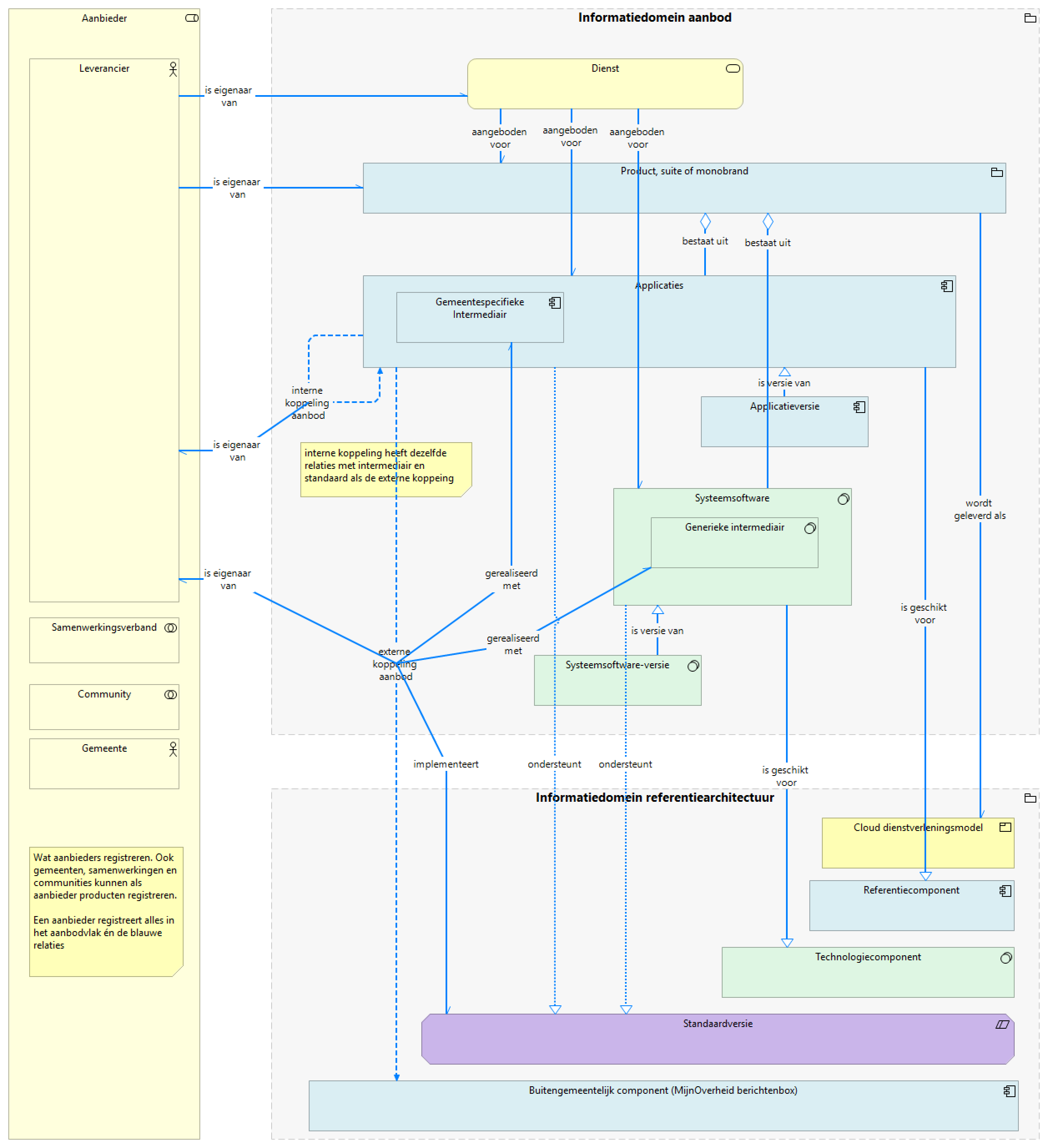
Informatiedomein aanbod Applicaties
Informatiedomein aanbod Product, suite of monobrand
Informatiedomein aanbod Systeemsoftware
Informatiedomein aanbod Dienst
Informatiedomein aanbod Systeemsoftware-versie
Informatiedomein aanbod Applicatieversie
bestaat uit Product, suite of monobrand Systeemsoftware
wordt geleverd als Product, suite of monobrand Cloud dienstverleningsmodel
bestaat uit Product, suite of monobrand Applicaties
externe koppeling aanbod Applicaties Buitengemeentelijk component (MijnOverheid berichtenbox)
ondersteunt Applicaties Standaardversie
is geschikt voor Applicaties Referentiecomponent
interne koppeling aanbod Applicaties Applicaties
Gemeentespecifieke Intermediair Applicaties
ondersteunt Systeemsoftware Standaardversie
is geschikt voor Systeemsoftware Technologiecomponent
Generieke intermediair Systeemsoftware
aangeboden voor Dienst Systeemsoftware
aangeboden voor Dienst Product, suite of monobrand
aangeboden voor Dienst Applicaties
is versie van Systeemsoftware-versie Systeemsoftware
is versie van Applicatieversie Applicaties
Informatiedomein referentiearchitectuur Standaardversie
Informatiedomein referentiearchitectuur Buitengemeentelijk component (MijnOverheid berichtenbox)
Informatiedomein referentiearchitectuur Cloud dienstverleningsmodel
Informatiedomein referentiearchitectuur Technologiecomponent
Informatiedomein referentiearchitectuur Referentiecomponent
is eigenaar van Leverancier Dienst
is eigenaar van Leverancier Product, suite of monobrand
in de rol van Leverancier Aanbieder
in de rol van Samenwerkingsverband Aanbieder
in de rol van Community Aanbieder
in de rol van Gemeente Aanbieder