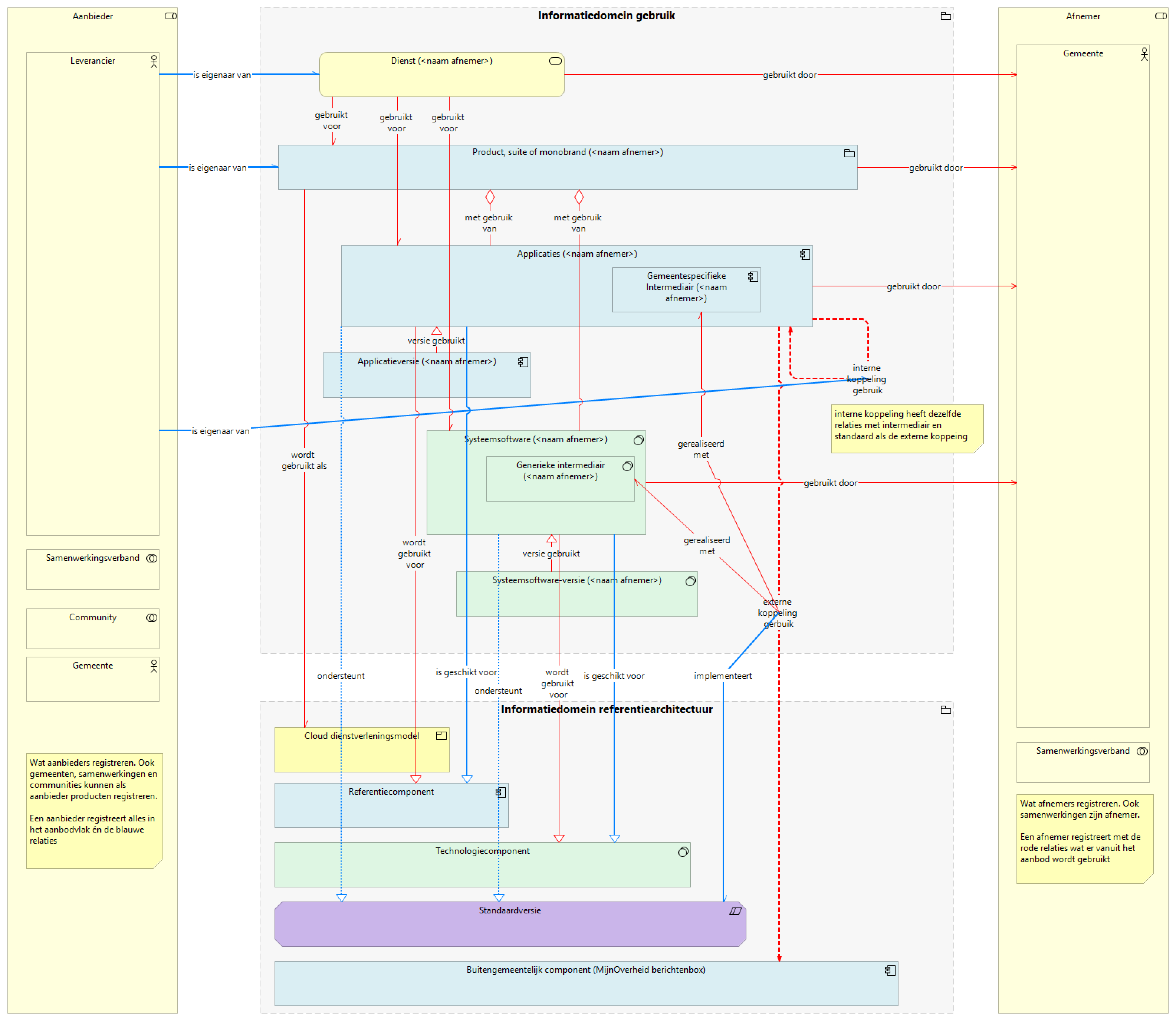
AMEFF export epic gebruik ()
AMEFF export epic gebruik
Informatiedomein referentiearchitectuur Standaardversie
Informatiedomein referentiearchitectuur Buitengemeentelijk component (MijnOverheid berichtenbox)
Informatiedomein referentiearchitectuur Cloud dienstverleningsmodel
Informatiedomein referentiearchitectuur Technologiecomponent
Informatiedomein referentiearchitectuur Referentiecomponent
in de rol van Leverancier Aanbieder
is eigenaar van Leverancier Dienst (<naam afnemer>)
is eigenaar van Leverancier Product, suite of monobrand (<naam afnemer>)
is eigenaar van Leverancier interne koppeling gebruik
in de rol van Samenwerkingsverband Aanbieder
in de rol van Community Aanbieder
in de rol van Gemeente Aanbieder
in de rol van Gemeente Afnemer
in de rol van Samenwerkingsverband Afnemer
Informatiedomein gebruik Systeemsoftware (<naam afnemer>)
Informatiedomein gebruik Applicaties (<naam afnemer>)
Informatiedomein gebruik Dienst (<naam afnemer>)
Informatiedomein gebruik Product, suite of monobrand (<naam afnemer>)
Informatiedomein gebruik Systeemsoftware-versie (<naam afnemer>)
Informatiedomein gebruik Applicatieversie (<naam afnemer>)
wordt gebruikt voor Systeemsoftware (<naam afnemer>) Technologiecomponent
gebruikt door Systeemsoftware (<naam afnemer>) Gemeente
is geschikt voor Systeemsoftware (<naam afnemer>) Technologiecomponent
ondersteunt Systeemsoftware (<naam afnemer>) Standaardversie
Generieke intermediair (<naam afnemer>) Systeemsoftware (<naam afnemer>)
interne koppeling gebruik Applicaties (<naam afnemer>) Applicaties (<naam afnemer>)
wordt gebruikt voor Applicaties (<naam afnemer>) Referentiecomponent
externe koppeling gerbuik Applicaties (<naam afnemer>) Buitengemeentelijk component (MijnOverheid berichtenbox)
gebruikt door Applicaties (<naam afnemer>) Gemeente
is geschikt voor Applicaties (<naam afnemer>) Referentiecomponent
ondersteunt Applicaties (<naam afnemer>) Standaardversie
Gemeentespecifieke Intermediair (<naam afnemer>) Applicaties (<naam afnemer>)
gebruikt voor Dienst (<naam afnemer>) Applicaties (<naam afnemer>)
gebruikt voor Dienst (<naam afnemer>) Product, suite of monobrand (<naam afnemer>)
gebruikt voor Dienst (<naam afnemer>) Systeemsoftware (<naam afnemer>)
gebruikt door Dienst (<naam afnemer>) Gemeente
met gebruik van Product, suite of monobrand (<naam afnemer>) Applicaties (<naam afnemer>)
met gebruik van Product, suite of monobrand (<naam afnemer>) Systeemsoftware (<naam afnemer>)
wordt gebruikt als Product, suite of monobrand (<naam afnemer>) Cloud dienstverleningsmodel
gebruikt door Product, suite of monobrand (<naam afnemer>) Gemeente
versie gebruikt Systeemsoftware-versie (<naam afnemer>) Systeemsoftware (<naam afnemer>)
versie gebruikt Applicatieversie (<naam afnemer>) Applicaties (<naam afnemer>)