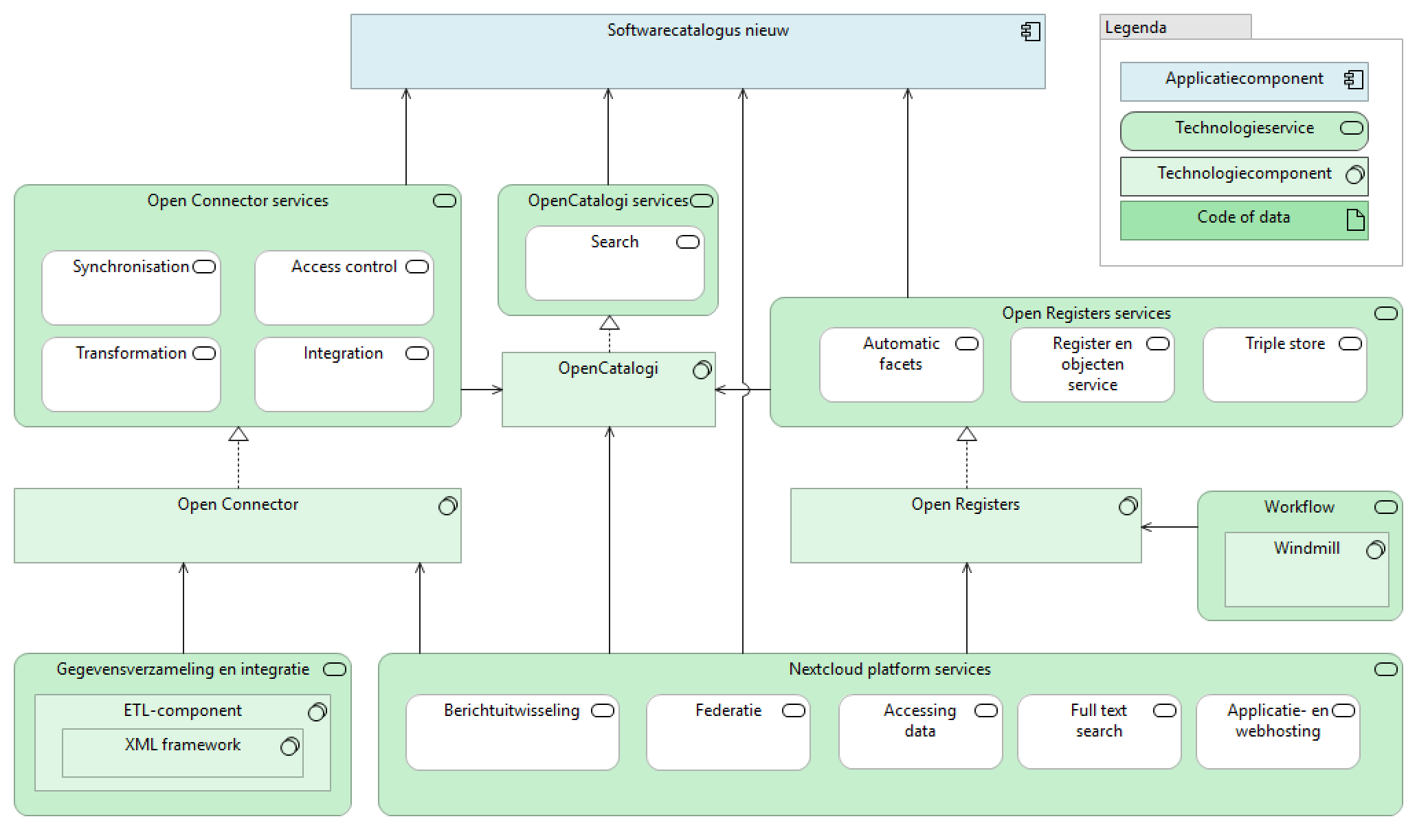
Technische architectuur Open Registers, Connector en Catalogi platform
(
)
De services geleverd door Open Registers en Open Connector, en de onderliggende (Nextcloud) technologieservices
OpenCatalogi services
Search
Open Registers services
Triple store
Register en objecten service
Automatic facets
Open Connector services
Transformation
Integration
Synchronisation
Access control
Legenda
Technologieservice
Technologiecomponent
Applicatiecomponent
Code of data
OpenCatalogi
Open Connector
Open Registers
Gegevensverzameling en integratie
ETL-component
XML framework
Nextcloud platform services
Berichtuitwisseling
Accessing data
Federatie
Full text search
Applicatie- en webhosting
Softwarecatalogus nieuw
Workflow
Windmill
OpenCatalogi services
Softwarecatalogus nieuw
OpenCatalogi services
Search
Open Registers services
Register en objecten service
Open Registers services
Automatic facets
Open Registers services
Triple store
Open Registers services
Softwarecatalogus nieuw
Open Registers services
OpenCatalogi
Open Connector services
Integration
Open Connector services
Synchronisation
Open Connector services
Softwarecatalogus nieuw
Open Connector services
OpenCatalogi
Open Connector services
Access control
Open Connector services
Transformation
OpenCatalogi
OpenCatalogi services
Open Connector
Open Connector services
Open Registers
Open Registers services
Gegevensverzameling en integratie
Open Connector
ETL-component
Gegevensverzameling en integratie
XML framework
ETL-component
Nextcloud platform services
Berichtuitwisseling
Nextcloud platform services
Softwarecatalogus nieuw
Nextcloud platform services
Applicatie- en webhosting
Nextcloud platform services
Accessing data
Nextcloud platform services
Open Registers
Nextcloud platform services
Federatie
Nextcloud platform services
OpenCatalogi
Nextcloud platform services
Open Connector
Nextcloud platform services
Full text search
Workflow
Open Registers
Windmill
Workflow