| |
|
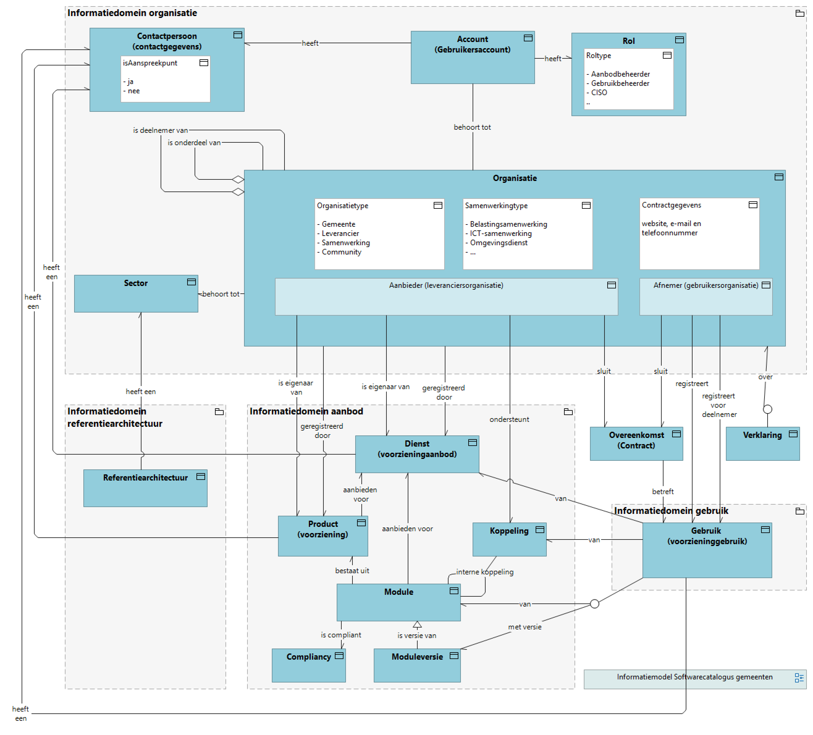
Informatiedomein organisatie |
Contactpersoon (contactgegevens) |
| |
|
Informatiedomein organisatie |
Account (Gebruikersaccount) |
| |
|
Informatiedomein organisatie |
Organisatie |
| |
|
Informatiedomein organisatie |
Rol |
| heeft waardelijst |
|
Rol |
Roltype |
| |
|
Sector |
Informatiedomein organisatie |
| heeft |
|
Account (Gebruikersaccount) |
Contactpersoon (contactgegevens) |
| heeft |
|
Account (Gebruikersaccount) |
Rol |
| behoort tot |
|
Account (Gebruikersaccount) |
Organisatie |
| heeft waardelijst |
|
Contactpersoon (contactgegevens) |
isAanspreekpunt |
| geregistreerd door |
|
Organisatie |
Product (voorziening) |
| is onderdeel van |
|
Organisatie |
Organisatie |
| is deelnemer van |
|
Organisatie |
Organisatie |
| behoort tot |
|
Organisatie |
Sector |
| geregistreerd door |
|
Organisatie |
Dienst (voorzieningaanbod) |
| heeft waardelijst |
|
Organisatie |
Samenwerkingtype |
| heeft waardelijst |
|
Organisatie |
Organisatietype |
| heeft waardelijst |
|
Organisatie |
Contractgegevens |
| is een |
|
Afnemer (gebruikersorganisatie) |
Organisatie |
| sluit |
|
Afnemer (gebruikersorganisatie) |
Overeenkomst (Contract) |
| registreert |
|
Afnemer (gebruikersorganisatie) |
Gebruik (voorzieninggebruik) |
| registreert voor deelnemer |
|
Afnemer (gebruikersorganisatie) |
Gebruik (voorzieninggebruik) |
| is een |
|
Aanbieder (leveranciersorganisatie) |
Organisatie |
| is eigenaar van |
|
Aanbieder (leveranciersorganisatie) |
Product (voorziening) |
| sluit |
|
Aanbieder (leveranciersorganisatie) |
Overeenkomst (Contract) |
| is eigenaar van |
|
Aanbieder (leveranciersorganisatie) |
Dienst (voorzieningaanbod) |
| ondersteunt |
|
Aanbieder (leveranciersorganisatie) |
Koppeling |
| |
|
Referentiearchitectuur |
Informatiedomein referentiearchitectuur |
| heeft een |
|
Referentiearchitectuur |
Sector |
| |
|
Informatiedomein aanbod |
Moduleversie |
| heeft een |
|
Product (voorziening) |
Contactpersoon (contactgegevens) |
| |
|
Product (voorziening) |
Informatiedomein aanbod |
| aanbieden voor |
|
Product (voorziening) |
Dienst (voorzieningaanbod) |
| |
|
Koppeling |
Informatiedomein aanbod |
| heeft een |
|
Dienst (voorzieningaanbod) |
Contactpersoon (contactgegevens) |
| |
|
Dienst (voorzieningaanbod) |
Informatiedomein aanbod |
| interne koppeling |
|
Module |
Module |
| |
|
Module |
Informatiedomein aanbod |
| bestaat uit |
|
Module |
Product (voorziening) |
| aanbieden voor |
|
Module |
Dienst (voorzieningaanbod) |
| is compliant |
|
Module |
Compliancy |
| is versie van |
|
Moduleversie |
Module |
| |
|
Compliancy |
Informatiedomein aanbod |
| |
|
Verklaring |
Junction |
| betreft |
|
Overeenkomst (Contract) |
Gebruik (voorzieninggebruik) |
| van |
|
Gebruik (voorzieninggebruik) |
Koppeling |
| heeft een |
|
Gebruik (voorzieninggebruik) |
Contactpersoon (contactgegevens) |
| |
|
Gebruik (voorzieninggebruik) |
Junction |
| van |
|
Gebruik (voorzieninggebruik) |
Dienst (voorzieningaanbod) |
| |
|
Gebruik (voorzieninggebruik) |
Informatiedomein gebruik |
| over |
|
Junction |
Organisatie |
| met versie |
|
Junction |
Moduleversie |
| van |
|
Junction |
Module |