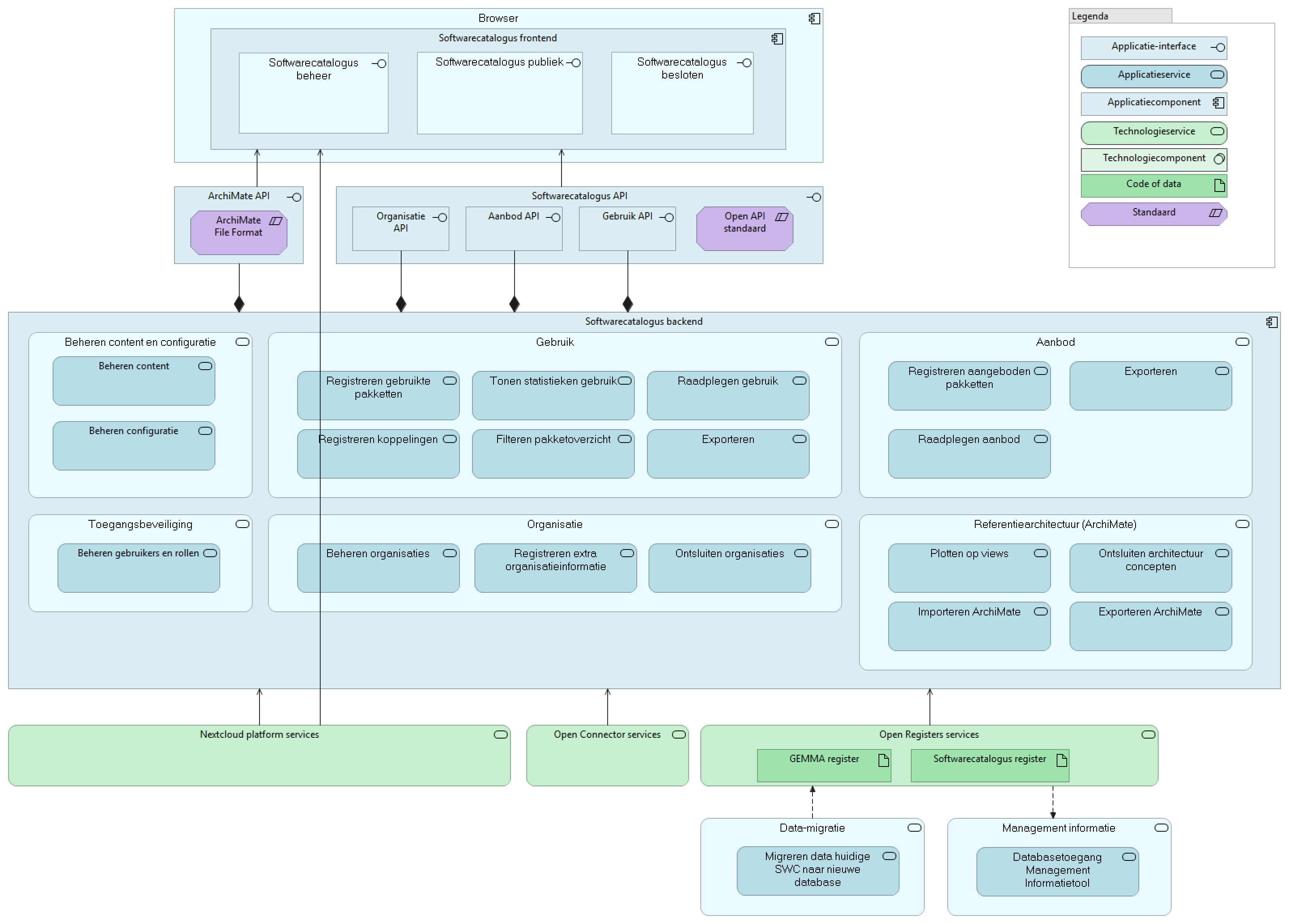
Applicatiearchitectuur MVP
(
)
Uitwerking van de realisatie van ArchiMate-functionaliteit in onderliggende services, componenten en functies
Softwarecatalogus backend
Gebruik
Filteren pakketoverzicht
Raadplegen gebruik
Registreren gebruikte pakketten
Registreren koppelingen
Tonen statistieken gebruik
Exporteren
Organisatie
Beheren organisaties
Ontsluiten organisaties
Registreren extra organisatieinformatie
Referentiearchitectuur (ArchiMate)
Exporteren ArchiMate
Importeren ArchiMate
Ontsluiten architectuur concepten
Plotten op views
Aanbod
Raadplegen aanbod
Registreren aangeboden pakketten
Exporteren
Beheren content en configuratie
Beheren configuratie
Beheren content
Toegangsbeveiliging
Beheren gebruikers en rollen
ArchiMate API
ArchiMate File Format
Open Registers services
GEMMA register
Softwarecatalogus register
Open Connector services
Legenda
Technologieservice
Technologiecomponent
Applicatie-interface
Standaard
Applicatiecomponent
Applicatieservice
Code of data
Nextcloud platform services
Data-migratie
Migreren data huidige SWC naar nieuwe database
Management informatie
Databasetoegang Management Informatietool
Softwarecatalogus API
Organisatie API
Aanbod API
Gebruik API
Open API standaard
Browser
Softwarecatalogus frontend
Softwarecatalogus beheer
Softwarecatalogus publiek
Softwarecatalogus besloten
Softwarecatalogus backend
Gebruik
Softwarecatalogus backend
ArchiMate API
Softwarecatalogus backend
Aanbod API
Softwarecatalogus backend
Toegangsbeveiliging
Softwarecatalogus backend
Aanbod
Softwarecatalogus backend
Organisatie
Softwarecatalogus backend
Referentiearchitectuur (ArchiMate)
Softwarecatalogus backend
Gebruik API
Softwarecatalogus backend
Beheren content en configuratie
Softwarecatalogus backend
Organisatie API
Gebruik
Registreren gebruikte pakketten
Gebruik
Raadplegen gebruik
Gebruik
Registreren koppelingen
Gebruik
Tonen statistieken gebruik
Gebruik
Filteren pakketoverzicht
Gebruik
Exporteren
Organisatie
Registreren extra organisatieinformatie
Organisatie
Beheren organisaties
Organisatie
Ontsluiten organisaties
Referentiearchitectuur (ArchiMate)
Exporteren ArchiMate
Referentiearchitectuur (ArchiMate)
Importeren ArchiMate
Referentiearchitectuur (ArchiMate)
Ontsluiten architectuur concepten
Referentiearchitectuur (ArchiMate)
Plotten op views
Aanbod
Exporteren
Aanbod
Raadplegen aanbod
Aanbod
Registreren aangeboden pakketten
Beheren content en configuratie
Beheren configuratie
Beheren content en configuratie
Beheren content
Toegangsbeveiliging
Beheren gebruikers en rollen
ArchiMate API
ArchiMate File Format
ArchiMate API
Softwarecatalogus frontend
Open Registers services
GEMMA register
Open Registers services
Softwarecatalogus backend
Open Registers services
Softwarecatalogus register
Open Registers services
Management informatie
Open Connector services
Softwarecatalogus backend
Nextcloud platform services
Softwarecatalogus backend
Nextcloud platform services
Softwarecatalogus frontend
Data-migratie
Migreren data huidige SWC naar nieuwe database
Data-migratie
Open Registers services
Management informatie
Databasetoegang Management Informatietool
Softwarecatalogus API
Organisatie API
Softwarecatalogus API
Softwarecatalogus frontend
Softwarecatalogus API
Aanbod API
Softwarecatalogus API
Gebruik API
Softwarecatalogus API
Open API standaard
Browser
Softwarecatalogus frontend
Softwarecatalogus frontend
Softwarecatalogus publiek
Softwarecatalogus frontend
Softwarecatalogus besloten
Softwarecatalogus frontend
Softwarecatalogus beheer