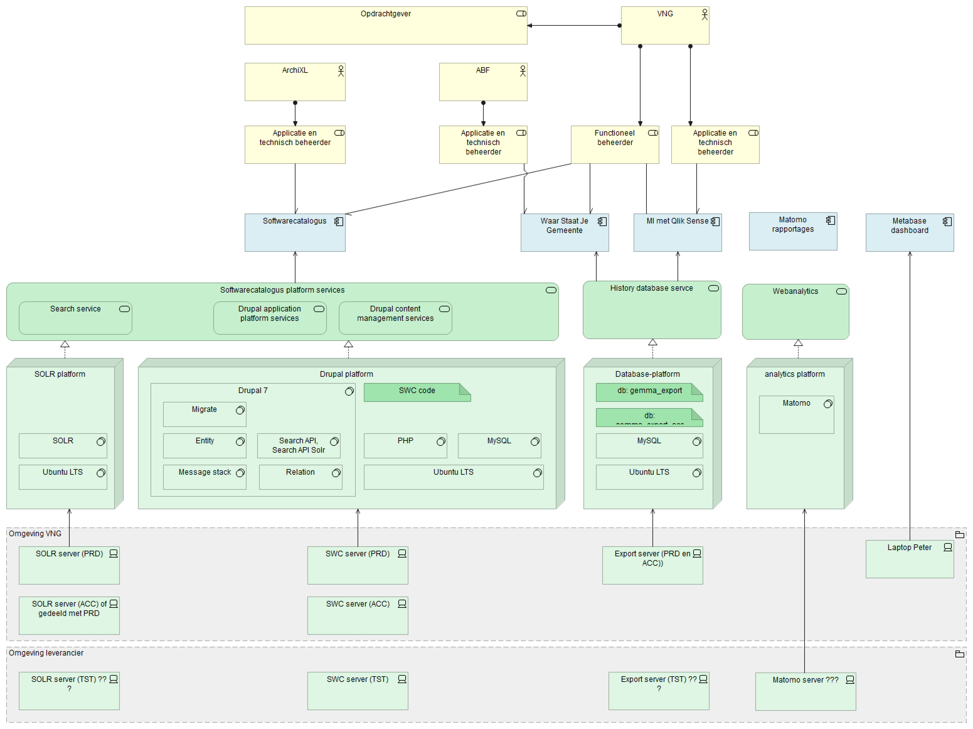
Softwarecatalogus technische architectuur
(
)
Technische architectuur van de Softwarecatalogus
Object ID
29762fb3-3f66-4124-872d-4b792759efae
Publiceren
GEMMA Online en redactie
Drupal platform
MySQL
PHP
Drupal 7
Message stack
Migrate
Relation
Search API, Search API Solr en FacetAPI
Entity
Ubuntu LTS
SWC code
SOLR platform
SOLR
Ubuntu LTS
Database-platform
db: gemma_export
MySQL
Ubuntu LTS
db: gemma_export_acc
Omgeving VNG
Export server (PRD en ACC))
SWC server (ACC)
SWC server (PRD)
SOLR server (PRD)
SOLR server (ACC) of gedeeld met PRD
Laptop Peter
Omgeving leverancier
SWC server (TST)
Export server (TST) ???
SOLR server (TST) ???
Matomo server ???
History database servce
Softwarecatalogus platform services
Drupal application platform services
Drupal content management services
Search service
Softwarecatalogus
Waar Staat Je Gemeente
MI met Qlik Sense
Applicatie en technisch beheerder
ArchiXL
VNG
ABF
Functioneel beheerder
Applicatie en technisch beheerder
Opdrachtgever
Applicatie en technisch beheerder
Webanalytics
analytics platform
Matomo
Matomo rapportages
Metabase dashboard
Drupal platform
PHP
Drupal platform
SWC code
Drupal platform
PHP
Drupal platform
Ubuntu LTS
Drupal platform
Softwarecatalogus platform services
Drupal platform
Drupal 7
Drupal platform
MySQL
Drupal 7
Migrate
Drupal 7
Relation
Drupal 7
Search API, Search API Solr en FacetAPI
Drupal 7
Message stack
Drupal 7
Entity
SOLR platform
Ubuntu LTS
SOLR platform
SOLR
SOLR platform
Softwarecatalogus platform services
Database-platform
db: gemma_export
Database-platform
MySQL
Database-platform
db: gemma_export_acc
Database-platform
History database servce
Database-platform
MySQL
Database-platform
Ubuntu LTS
Omgeving VNG
SOLR server (ACC) of gedeeld met PRD
Omgeving VNG
SWC server (PRD)
Omgeving VNG
SWC server (ACC)
Export server (PRD en ACC))
Database-platform
SWC server (PRD)
Drupal platform
SOLR server (PRD)
SOLR platform
Laptop Peter
Metabase dashboard
Omgeving leverancier
SWC server (TST)
Omgeving leverancier
SOLR server (TST) ???
Omgeving leverancier
Export server (TST) ???
Matomo server ???
analytics platform
History database servce
MI met Qlik Sense
History database servce
Waar Staat Je Gemeente
Softwarecatalogus platform services
Softwarecatalogus
Softwarecatalogus platform services
Drupal application platform services
Softwarecatalogus platform services
Drupal content management services
Applicatie en technisch beheerder
Softwarecatalogus
ArchiXL
Applicatie en technisch beheerder
VNG
Opdrachtgever
VNG
Applicatie en technisch beheerder
VNG
Functioneel beheerder
ABF
Applicatie en technisch beheerder
Functioneel beheerder
MI met Qlik Sense
Functioneel beheerder
Waar Staat Je Gemeente
Functioneel beheerder
Softwarecatalogus
Applicatie en technisch beheerder
Waar Staat Je Gemeente
Applicatie en technisch beheerder
MI met Qlik Sense
analytics platform
Webanalytics