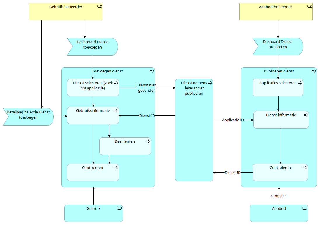
Wizard dienst
(
)
Overzicht van eisen en wensen voor vernieuwing Softwarecatalogus
Object ID
565e6ea7-436a-4d07-824e-f556a9a8db14
Publiceren
GEMMA Online en redactie
Aanbod
Gebruik
Publiceren dienst
Applicaties selecteren
Controleren
Dienst informatie
Toevoegen dienst
Dienst selecteren (zoek via applicatie)
Gebruiksinformatie
Deelnemers
Controleren
Dashoard Dienst publiceren
Dashboard Dienst toevoegen
Detailpagina Actie Dienst toevoegen
Gebruik-beheerder
Aanbod-beheerder
Dienst namens leverancier publiceren
compleet
Aanbod
Publiceren dienst
Gebruik
Toevoegen dienst
Publiceren dienst
Dienst informatie
Publiceren dienst
Controleren
Publiceren dienst
Applicaties selecteren
Applicaties selecteren
Dienst informatie
Dienst ID
Controleren
Dienst namens leverancier publiceren
Dienst informatie
Controleren
Toevoegen dienst
Dienst selecteren (zoek via applicatie)
Toevoegen dienst
Controleren
Toevoegen dienst
Deelnemers
Toevoegen dienst
Gebruiksinformatie
Dienst selecteren (zoek via applicatie)
Gebruiksinformatie
Dienst niet gevonden
Dienst selecteren (zoek via applicatie)
Dienst namens leverancier publiceren
Gebruiksinformatie
Deelnemers
Gebruiksinformatie
Controleren
Deelnemers
Controleren
Dashoard Dienst publiceren
Applicaties selecteren
Dashboard Dienst toevoegen
Dienst selecteren (zoek via applicatie)
Detailpagina Actie Dienst toevoegen
Gebruiksinformatie
Gebruik-beheerder
Detailpagina Actie Dienst toevoegen
Gebruik-beheerder
Dashboard Dienst toevoegen
Aanbod-beheerder
Dashoard Dienst publiceren
Applicatie ID
Dienst namens leverancier publiceren
Dienst informatie
Dienst ID
Dienst namens leverancier publiceren
Gebruiksinformatie