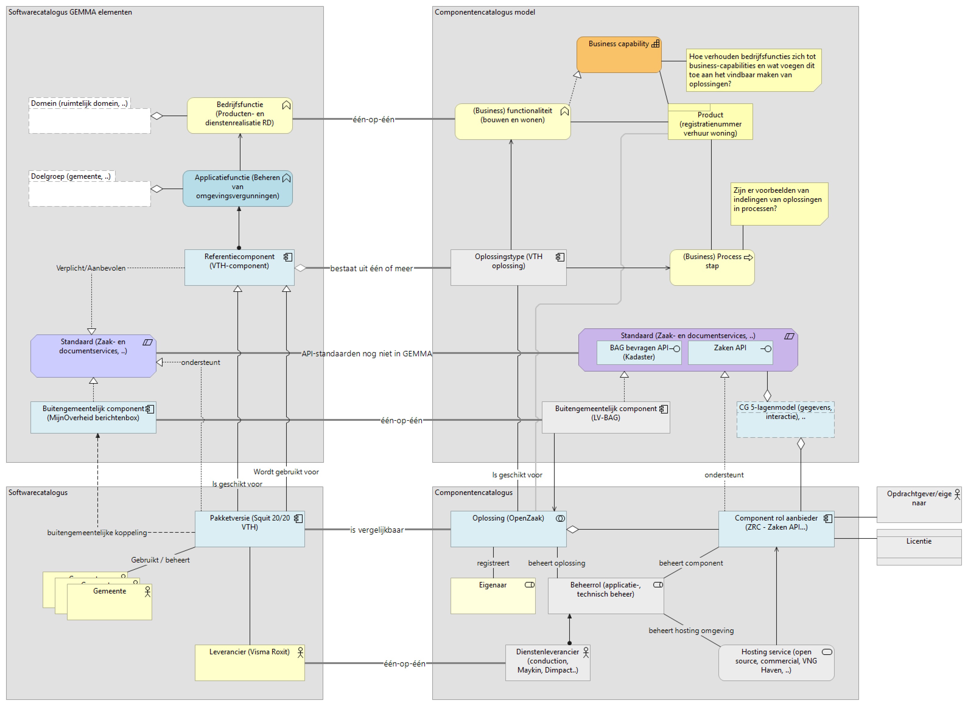
| |
|
Product (registratienummer verhuur woning) |
Business capability |
| |
|
Product (registratienummer verhuur woning) |
(Business) functionaliteit (bouwen en wonen) |
| |
|
Product (registratienummer verhuur woning) |
Oplossing (OpenZaak) |
| één-op-één |
|
(Business) functionaliteit (bouwen en wonen) |
Bedrijfsfunctie (Producten- en dienstenrealisatie RD) |
| |
|
(Business) functionaliteit (bouwen en wonen) |
Business capability |
| |
|
(Business) Process stap |
Product (registratienummer verhuur woning) |
| |
|
Oplossingstype (VTH oplossing) |
(Business) functionaliteit (bouwen en wonen) |
| |
|
Oplossingstype (VTH oplossing) |
(Business) Process stap |
| |
|
CG 5-lagenmodel (gegevens, interactie), .. |
Standaard (Zaak- en documentservices, ..) |
| |
|
CG 5-lagenmodel (gegevens, interactie), .. |
Component rol aanbieder (ZRC - Zaken API...) |
| |
|
Buitengemeentelijk component (LV-BAG) |
Standaard (Zaak- en documentservices, ..) |
| |
|
Buitengemeentelijk component (LV-BAG) |
Oplossing (OpenZaak) |
| |
|
BAG bevragen API (Kadaster) |
Standaard (Zaak- en documentservices, ..) |
| |
|
Zaken API |
Standaard (Zaak- en documentservices, ..) |
| |
|
Referentiecomponent (VTH-component) |
Applicatiefunctie (Beheren van omgevingsvergunningen) |
| bestaat uit één of meer |
|
Referentiecomponent (VTH-component) |
Oplossingstype (VTH oplossing) |
| Verplicht/Aanbevolen |
|
Referentiecomponent (VTH-component) |
Standaard (Zaak- en documentservices, ..) |
| |
|
Applicatiefunctie (Beheren van omgevingsvergunningen) |
Bedrijfsfunctie (Producten- en dienstenrealisatie RD) |
| API-standaarden nog niet in GEMMA |
|
Standaard (Zaak- en documentservices, ..) |
Standaard (Zaak- en documentservices, ..) |
| |
|
Doelgroep (gemeente, ..) |
Applicatiefunctie (Beheren van omgevingsvergunningen) |
| |
|
Domein (ruimtelijk domein, ..) |
Bedrijfsfunctie (Producten- en dienstenrealisatie RD) |
| |
|
Buitengemeentelijk component (MijnOverheid berichtenbox) |
Standaard (Zaak- en documentservices, ..) |
| één-op-één |
|
Buitengemeentelijk component (MijnOverheid berichtenbox) |
Buitengemeentelijk component (LV-BAG) |
| ondersteunt |
|
Pakketversie (Squit 20/20 VTH) |
Standaard (Zaak- en documentservices, ..) |
| Wordt gebruikt voor |
|
Pakketversie (Squit 20/20 VTH) |
Referentiecomponent (VTH-component) |
| buitengemeentelijke koppeling |
|
Pakketversie (Squit 20/20 VTH) |
Buitengemeentelijk component (MijnOverheid berichtenbox) |
| Is geschikt voor |
|
Pakketversie (Squit 20/20 VTH) |
Referentiecomponent (VTH-component) |
| is vergelijkbaar |
|
Pakketversie (Squit 20/20 VTH) |
Oplossing (OpenZaak) |
| Gebruikt / beheert |
|
Gemeente |
Pakketversie (Squit 20/20 VTH) |
| |
|
Leverancier (Visma Roxit) |
Pakketversie (Squit 20/20 VTH) |
| één-op-één |
|
Leverancier (Visma Roxit) |
Dienstenleverancier (conduction, Maykin, Dimpact..) |
| Is geschikt voor |
|
Oplossing (OpenZaak) |
Oplossingstype (VTH oplossing) |
| |
|
Oplossing (OpenZaak) |
Component rol aanbieder (ZRC - Zaken API...) |
| |
|
Component rol aanbieder (ZRC - Zaken API...) |
Licentie |
| ondersteunt |
|
Component rol aanbieder (ZRC - Zaken API...) |
Standaard (Zaak- en documentservices, ..) |
| |
|
Hosting service (open source, commercial, VNG Haven, ..) |
Component rol aanbieder (ZRC - Zaken API...) |
| registreert |
|
Eigenaar |
Oplossing (OpenZaak) |
| beheert oplossing |
|
Beheerrol (applicatie-, technisch beheer) |
Oplossing (OpenZaak) |
| beheert hosting omgeving |
|
Beheerrol (applicatie-, technisch beheer) |
Hosting service (open source, commercial, VNG Haven, ..) |
| beheert component |
|
Beheerrol (applicatie-, technisch beheer) |
Component rol aanbieder (ZRC - Zaken API...) |
| |
|
Dienstenleverancier (conduction, Maykin, Dimpact..) |
Beheerrol (applicatie-, technisch beheer) |
| |
|
Opdrachtgever/eigenaar |
Component rol aanbieder (ZRC - Zaken API...) |