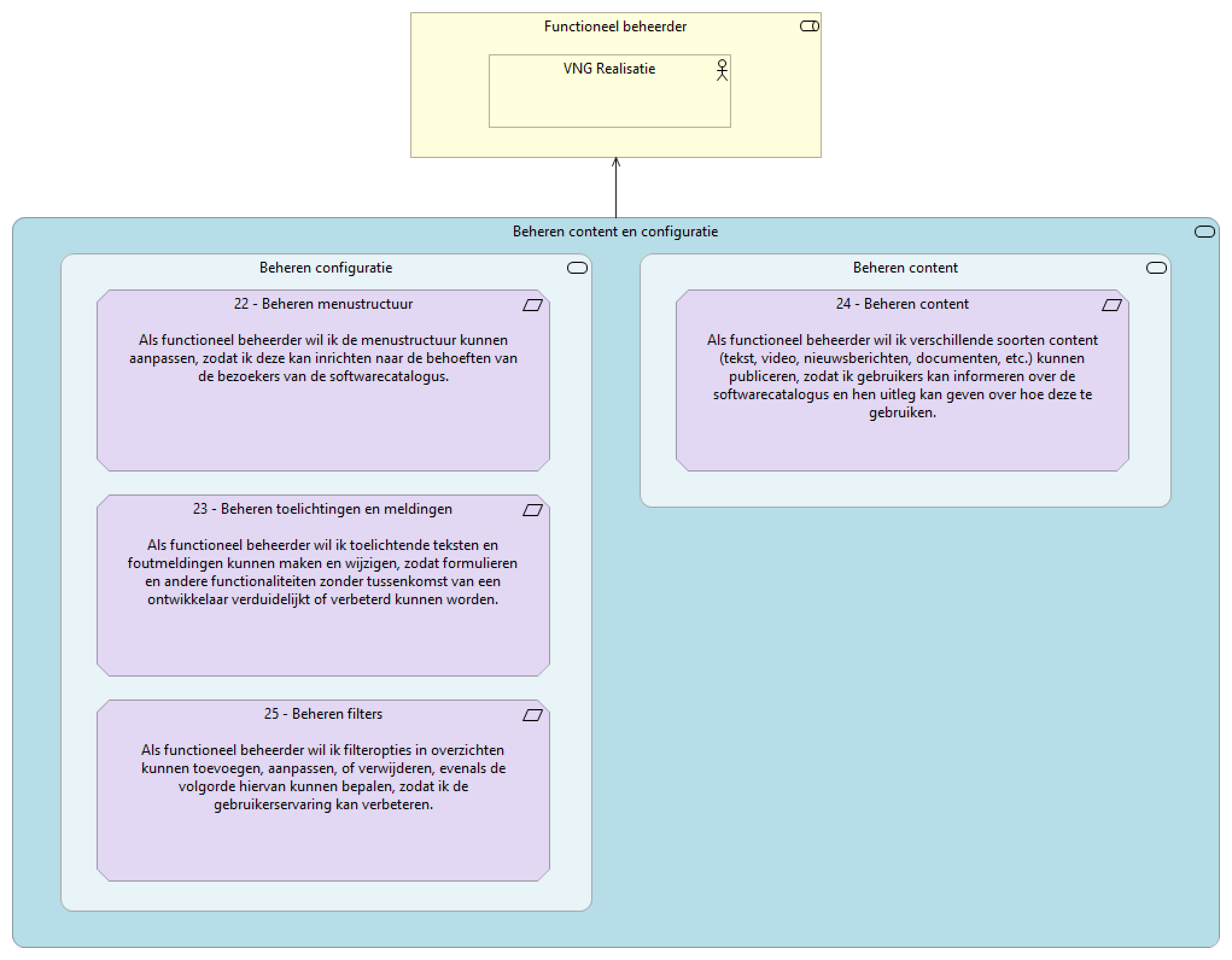
Beheren content en configuratie
(
)
Object ID
eb873396-fcf3-4b0d-9b6e-d1afbb804c22
Beheren content en configuratie
Beheren configuratie
Beheren menustructuur
Beheren toelichtingen en meldingen
Beheren filters
Beheren content
Beheren content
Functioneel beheerder
VNG Realisatie
Beheren content en configuratie
Beheren configuratie
Beheren content en configuratie
Beheren content
Beheren content en configuratie
Functioneel beheerder
Beheren configuratie
Beheren filters
Beheren configuratie
Beheren menustructuur
Beheren configuratie
Beheren toelichtingen en meldingen
Beheren content
Beheren content
VNG Realisatie
Functioneel beheerder