AMEFF export gebruik meerdere gemeenten ()
AMEFF export gebruik meerdere gemeenten
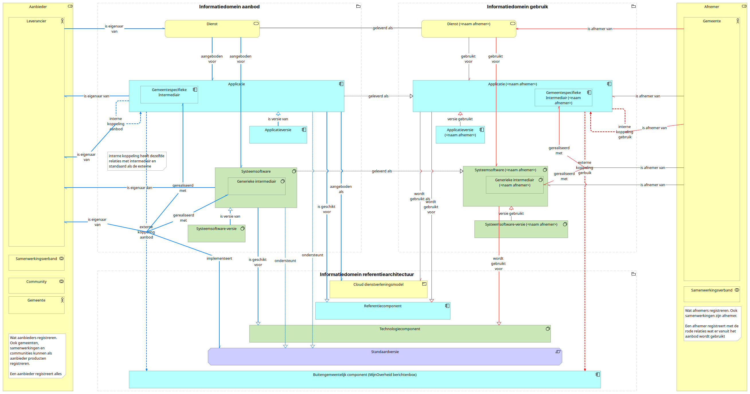
Informatiedomein aanbod Applicatie
Informatiedomein aanbod Systeemsoftware
Informatiedomein aanbod Dienst
Informatiedomein aanbod Systeemsoftware-versie
Informatiedomein aanbod Applicatieversie
externe koppeling aanbod Applicatie Buitengemeentelijk component (MijnOverheid berichtenbox)
ondersteunt Applicatie Standaardversie
is geschikt voor Applicatie Referentiecomponent
interne koppeling aanbod Applicatie Applicatie
geleverd als Applicatie Applicatie (<naam afnemer>)
aangeboden als Applicatie Cloud dienstverleningsmodel
is eigenaar van Applicatie Leverancier
Gemeentespecifieke Intermediair Applicatie
ondersteunt Systeemsoftware Standaardversie
is geschikt voor Systeemsoftware Technologiecomponent
geleverd als Systeemsoftware Systeemsoftware (<naam afnemer>)
is eigenaar van Systeemsoftware Leverancier
Generieke intermediair Systeemsoftware
aangeboden voor Dienst Systeemsoftware
aangeboden voor Dienst Applicatie
geleverd als Dienst Dienst (<naam afnemer>)
is versie van Systeemsoftware-versie Systeemsoftware
is versie van Applicatieversie Applicatie
Informatiedomein referentiearchitectuur Standaardversie
Informatiedomein referentiearchitectuur Buitengemeentelijk component (MijnOverheid berichtenbox)
Informatiedomein referentiearchitectuur Cloud dienstverleningsmodel
Informatiedomein referentiearchitectuur Technologiecomponent
Informatiedomein referentiearchitectuur Referentiecomponent
is eigenaar van Leverancier Dienst
in de rol van Leverancier Aanbieder
in de rol van Samenwerkingsverband Aanbieder
in de rol van Community Aanbieder
in de rol van Gemeente Aanbieder
in de rol van Gemeente Afnemer
is afnemer van Gemeente Dienst (<naam afnemer>)
is afnemer van Gemeente interne koppeling gebruik
is afnemer van Gemeente Applicatie (<naam afnemer>)
is afnemer van Gemeente Systeemsoftware (<naam afnemer>)
is afnemer van Gemeente externe koppeling gerbuik
in de rol van Samenwerkingsverband Afnemer
Informatiedomein gebruik Systeemsoftware (<naam afnemer>)
Informatiedomein gebruik Applicatie (<naam afnemer>)
Informatiedomein gebruik Dienst (<naam afnemer>)
Informatiedomein gebruik Systeemsoftware-versie (<naam afnemer>)
Informatiedomein gebruik Applicatieversie (<naam afnemer>)
wordt gebruikt voor Systeemsoftware (<naam afnemer>) Technologiecomponent
Generieke intermediair (<naam afnemer>) Systeemsoftware (<naam afnemer>)
interne koppeling gebruik Applicatie (<naam afnemer>) Applicatie (<naam afnemer>)
wordt gebruikt voor Applicatie (<naam afnemer>) Referentiecomponent
externe koppeling gerbuik Applicatie (<naam afnemer>) Buitengemeentelijk component (MijnOverheid berichtenbox)
wordt gebruikt als Applicatie (<naam afnemer>) Cloud dienstverleningsmodel
Gemeentespecifieke Intermediair (<naam afnemer>) Applicatie (<naam afnemer>)
gebruikt voor Dienst (<naam afnemer>) Applicatie (<naam afnemer>)
gebruikt voor Dienst (<naam afnemer>) Systeemsoftware (<naam afnemer>)
versie gebruikt Systeemsoftware-versie (<naam afnemer>) Systeemsoftware (<naam afnemer>)
versie gebruikt Applicatieversie (<naam afnemer>) Applicatie (<naam afnemer>)