Inleiding
Data Delen Armoede en Schulden
VNG, Divosa en NVVK hebben de handen ineengeslagen en zijn in samenwerking met CBS, een initiatief gestart waarmee het delen van data in het armoede- en schuldendomein kan worden verbeterd en datagedreven beleid en uitvoering van gemeenten kan worden gestimuleerd. Dit initiatief heet DDAS, Datadelen op Armoede en Schulden, en startte in 2022 met subsidie van het Ministerie van SZW.
De kern van DDAS is de uitvraag van data door de koepelorganisaties te standaardiseren (definities gelijktrekken), te optimaliseren (alleen uitvragen wat nodig is) en flexibiliseren (voor meerdere doelen te gebruiken). Door standaardisatie en optimalisatie wordt de administratieve lastendruk voor gemeenten en andere betrokken partijen verminderd en tegelijkertijd betere kwaliteit van informatie geleverd.
Belangrijk onderdeel van DDAS is het mogelijk maken van datadelen van gemeenten met CBS waardoor op termijn een betrouwbaar landelijk beeld kan worden geschetst van de schulden- en armoedeproblematiek en de ontwikkelingen daarin. Hiertoe worden gegevens over schuldhulpverlening vanuit de schuldhulpverlenende instanties aangeboden aan het CBS, die op basis van deze gegevens statistieken maakt voor het genoemde landelijk beeld.
Informatie- en uitwisselmodel
Een informatiemodel is een gestructureerde representatie van gegevens en hun onderlinge relaties binnen een bepaald domein. Het helpt bij het standaardiseren van gegevens door uniforme definities, formats en regels vast te leggen voor hoe informatie wordt opgeslagen, uitgewisseld en geïnterpreteerd. Dit bevordert consistentie, duidelijkheid en interoperabiliteit tussen verschillende systemen en afdelingen, waardoor efficiëntie en datakwaliteit verbeteren.
Om te komen tot goed gestandaardiseerde definities over schuldhulpverlening is een informatiemodel Vroegsignalering opgesteld, deze is in dit document nader uitgewerkt.
Een uitwisselmodel is een gestructureerde set van afspraken en standaarden voor de manier waarop gegevens tussen organisaties wordt uitgewisseld. Dit model is afgeleid van een informatiemodel, dat de basis vormt door de gegevensstructuren en -relaties binnen een domein te definiëren. Het uitwisselmodel specificeert welke gegevenselementen uit het informatiemodel relevant zijn voor uitwisseling en in welk formaat deze moeten worden aangeleverd. Hierdoor wordt de consistentie en compatibiliteit van gegevensoverdracht tussen organisaties gewaarborgd, wat de efficiëntie en betrouwbaarheid van de data-aanlevering verbetert. In het uitwisselmodel hoeven niet alle gegevens uit het informatiemodel worden meegenomen.
In dit document worden zowel het informatiemodel als het uitwisselmodel beschreven. Op basis van het informatiemodel Schuldhulpverlening is in dit document het uitwisselmodel Schuldhulpverlening opgenomen, dat de basis vormt voor het beschikbaar stellen van schuldhulpgegevens.
NVVK-Referentieproces
Als uitgangspunt voor het programma DDAS is het proces dat door de NVVK is beschreven genomen. Schuldhulpverleners binnen Nederland werken conform dit proces.
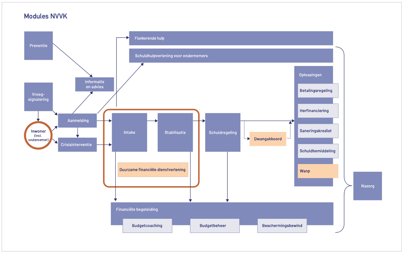
Figuur 1 NVVK Proceschema
Het NVVK-proces voor schuldhulpverlening, gehanteerd door de NVVK, omvat een gestructureerde aanpak om mensen met problematische schulden te helpen. Dit proces begint met een intakefase, waarin de schuldhulpverlener samen met de schuldenaar een overzicht maakt van de leefstituatie, inclusief alle schulden, inkomsten en uitgaven. Vervolgens wordt een plan van aanpak opgesteld, waarin mogelijke oplossingen worden verkend, zoals betalingsregelingen, herstructurering van schulden of, indien noodzakelijk, wettelijke schuldsanering. In deze fase wordt ook gekeken naar de oorzaken van de schulden en worden maatregelen getroffen om herhaling te voorkomen, zoals budgetcoaching of het versterken van financiële vaardigheden.
Na de intake en planvorming volgt de uitvoeringsfase, waarin de schuldhulpverlener de afgesproken maatregelen implementeert. Dit kan onder meer inhouden het onderhandelen met schuldeisers om tot haalbare betalingsregelingen te komen, het aanvragen van schuldhulpverleningstrajecten of het begeleiden van de schuldenaar door een wettelijke schuldsaneringsregeling. Gedurende deze fase blijft de schuldhulpverlener de voortgang monitoren en ondersteunt hij de schuldenaar bij het naleven van het plan. Het proces wordt afgesloten met een nazorgfase, waarin de schuldenaar geholpen wordt om financieel stabiel te blijven en terugval te voorkomen. Het NVVK-proces is gericht op duurzame oplossingen, waarbij zowel de schuldenaar als de schuldeisers worden betrokken om tot een succesvolle afronding van het schuldhulptraject te komen.
Routekaart Financiële Zorgen
Nu werken de meeste schuldhulpverleningspartijen conform het NVVK-model. Dit model is als basis genomen voor de uitvraag van de data, zoals het nu is. Zo kunnen de meest accurate gegevens worden verzameld.
Daarnaast is van belang om de basisdienstverlening mee te nemen. Tussen het ministerie van SZW, VNG, NVVK en Divosa zijn bestuurlijk afspraken gemaakt over 20 elementen basisdienstverlening die de komende periode ingezet gaan worden, ook enkele elementen die aanvullend zijn op de NVVK-model. Een deel van de data die betrekking heeft op de basisdienstverlening is al meegenomen in de vastgestelde uitvraag. Aanvullend daarop zal de uitvraag op termijn worden uitgebreid met de data die te maken hebben met deze basisdienstverlening.
Naast het NVVK-model is een andere ontwikkeling van belang, de Routekaart Financiële Zorgen (RFZ). De achterliggende gegevens bij de RFZ komen voor een deel overeen, waardoor er ook uitspraken gedaan kunnen worden over dienstverlening conform de RFZ. Ook hier is goed om aan te geven dat op termijn de uitvraag uitgebreid wordt met de noodzakelijk gegevens om de aanvullende data met betrekking tot de RFZ op te halen.
Overige Uitgangspunten
Het informatiemodel Schuldhulpverlening kent de volgende uitgangspunten:
-
GEMMA (Gemeentelijke Referentiearchitectuur)
-
BIO – BBN2 of BBN3?
-
GGM (Gemeentelijk Gegevensmodel)
-
RSGB (Informatiemodel voor gegevens uit de basisregistraties)
-
Specificaties BVV Rekenregels bevat een gegevensmodel voor het berekenen van de Beslagvrije Voet - wordt dus al gebruikt door (incasserende afdelingen van) gemeenten.
