Referentiearchitectuur
(
)
Object ID
6e8108a0-56bb-4780-891c-bc52c4cc2b15
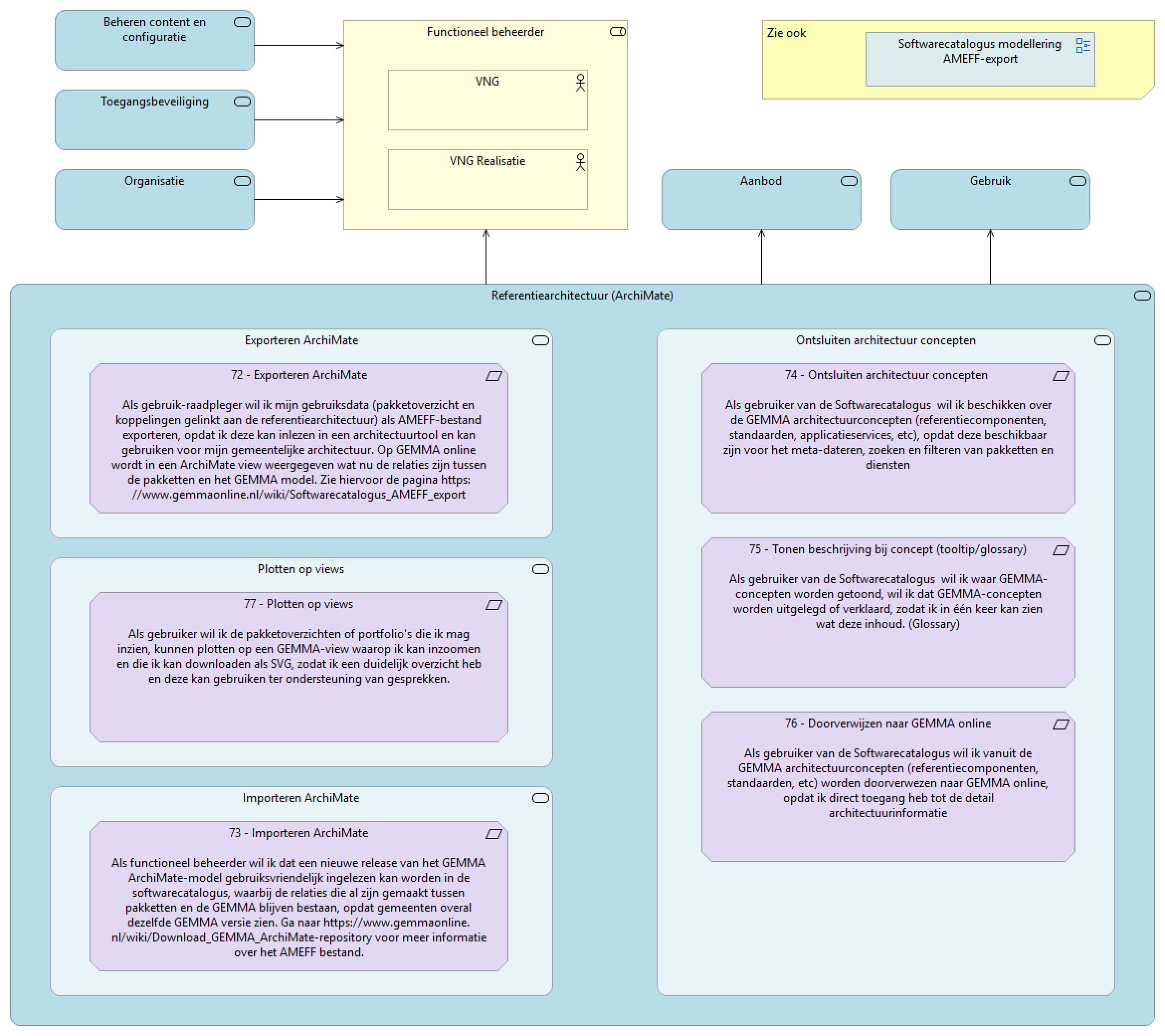
Referentiearchitectuur (ArchiMate)
Importeren ArchiMate
Importeren ArchiMate
Exporteren ArchiMate
Exporteren ArchiMate
Plotten op views
Plotten op views
Ontsluiten architectuur concepten
Ontsluiten architectuur concepten
Tonen beschrijving bij concept (tooltip/glossary)
Doorverwijzen naar GEMMA online
Functioneel beheerder
VNG Realisatie
VNG
Beheren content en configuratie
Toegangsbeveiliging
Organisatie
Aanbod
Gebruik
Softwarecatalogus modellering AMEFF-export
Referentiearchitectuur (ArchiMate)
Functioneel beheerder
Referentiearchitectuur (ArchiMate)
Aanbod
Referentiearchitectuur (ArchiMate)
Exporteren ArchiMate
Referentiearchitectuur (ArchiMate)
Ontsluiten architectuur concepten
Referentiearchitectuur (ArchiMate)
Plotten op views
Referentiearchitectuur (ArchiMate)
Importeren ArchiMate
Referentiearchitectuur (ArchiMate)
Gebruik
Importeren ArchiMate
Importeren ArchiMate
Exporteren ArchiMate
Exporteren ArchiMate
Plotten op views
Plotten op views
Ontsluiten architectuur concepten
Doorverwijzen naar GEMMA online
Ontsluiten architectuur concepten
Tonen beschrijving bij concept (tooltip/glossary)
Ontsluiten architectuur concepten
Ontsluiten architectuur concepten
VNG Realisatie
Functioneel beheerder
VNG
Functioneel beheerder
Beheren content en configuratie
Functioneel beheerder
Toegangsbeveiliging
Functioneel beheerder
Organisatie
Functioneel beheerder